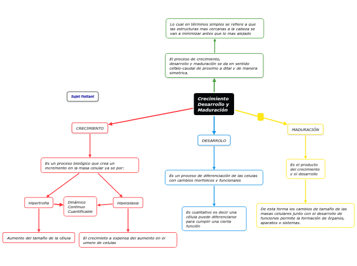
Crecimiento 
Desarrollo y
Maduración
CRECIMIENTO
Es un proceso biológico que crea un incremento en la masa celular ya se por:
Hipertrofia
Aumento del tamaño de la célula
Hiperplasia
El crecimieto a expensa del aumento en el umero de celulas
Dinámico
Continuo
Cuantificable
DESARROLO
Es un proceso de diferenciación de las celulas con cambios morfolicos y funcionales
Es cualitativo es decir una célula puede diferenciarse para cumplir una cierta función
MADURACIÓN
Es el producto del crecimiento y el desarrollo
De esta forma los cambios de tamaño de las masas celulares junto con el desarrollo de funciones permite la formación de órganos, aparatos o sistemas.
El proceso de crecimiento, 
desarrollo y maduración se da en sentido cefalo-caudal de proximo a dital y de manera simetrica.
Lo cual en términos simples se refiere a que las estructuras mas cercanas a la cabeza se van a minimizar antes que lo mas alejado
