LINGUE VOLGARI
in Europa
tra il V e il X secolo
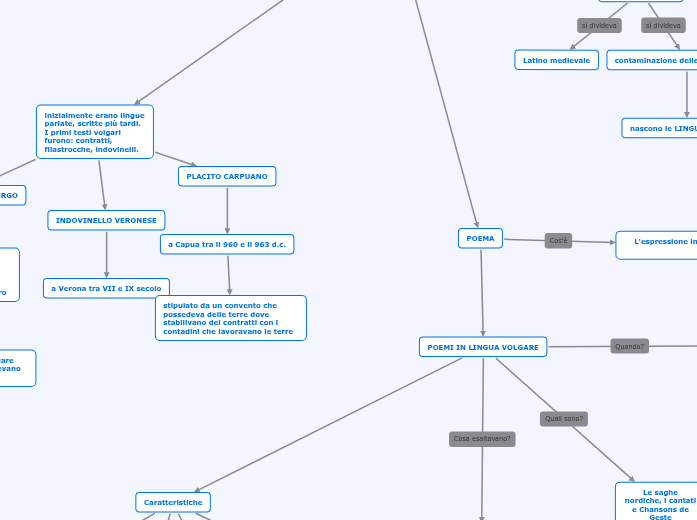
nascono in Latino
Latino medievale
contaminazione delle lingue Barbare
nascono le LINGUE VOLGARI
due ceppi
MERIDIONALE
Castigliano, Portoghese, Doc-oil, Rumeno, Del sì
LINGUE NEO-LATINE
SETTENTRIONALE
Anglosassone, Nordico, Germanico
inizialmente erano lingue parlate, scritte più tardi. I primi testi volgari furono: contratti, filastrocche, indovinelli.
GIURAMENTO DI STRASBURGO
in Francia nell' 842 d.c. dove gli eredi di Carlo Magno (Carlo il Calvo e Ludovico Germanico) giurarono fedeltà tra loro
1° documento in lingua volgare perchè i soldati non conoscevano la lingua latina
INDOVINELLO VERONESE
a Verona tra VII e IX secolo
PLACITO CARPUANO
a Capua tra il 960 e il 963 d.c.
stipulato da un convento che possedeva delle terre dove stabilivano dei contratti con i contadini che lavoravano le terre
Ramo principale
POEMA
POEMI IN LINGUA VOLGARE
Tra l'11 e il 12 secolo
Le saghe nordiche, i cantati e Chansons de Geste
Gruppo sociale dei Bellatores
Caratteristiche
Tempo Astorico, spazio mitico. PASSIONI PRIMORDIALI. Agiscono senza dubbi e muoiono tragicamente
,
Accompagnata da musica, ritmo lento e cadenzato
Onniscente, esterno
Semplice e lineare
L'espressione in versi dell'epopea di un popolo
