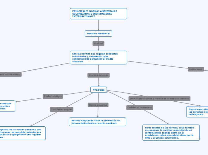
Vocación redistributiva y Primacía de los derechos colectivos
Carácter técnico-reglado
Énfasis preventivo
Especialidad singular
Stratum ecológico
Principales funciones
¿Qué es?
¿Qué son?
Principios generales
Instituciones
Tratados internacionales
¿Qué es?

PRINCIPALES NORMAS AMBIENTALES COLOMBIANAS E INSTITUCIONES INTERNACIONALES

Derecho Ambiental

Son las normas que regulan conductas individuales y colectivas cuyas consecuencias perjudican al medio ambiente

*Convención para el cambio climático
*Convención de Viena para la protección de capa de ozono
*Convención de Brasilea. Residuos peligrosos (1989)
*Convención para la protección de la biodiversidad

Son acuerdos mundiales que pretenden ayudar a solucionar los diferentes conflictos que hay a nivel mundial

Organización de Naciones Unidas (ONU)

Con su programa de Naciones Unidas para el medio ambiente (PNUMA) es la principal institución encargada del medio ambiente a nivel mundial

*Ser la principal autoridad ambiental a nivel mundial *Promover la aplicación coherente de los aspectos ambientales de l desarrollo sostenible *Actuar como defensor autorizado del medio ambiente a nivel mundial

Principios

Normatividad ambiental que en su carácter sistemático tiene en cuenta los elementos que la componen y sus interrelaciones

Entes reguladores del medio ambiente que cuenta con unas normas determinadas por limites políticos y geográficos que regulan cada lugar

Normas enfocadas hacia la prevención de futuros daños hacía el medio ambiente

Parte técnica de las normas, cuya función es examinar la máxima capacidad de un contaminante cuando entra en el ecosistema. estos son establecidos por la OMS y el Estado colombiano.

Normas que plasman en su contenido, que los derechos colectivos priman sobre los individuales.