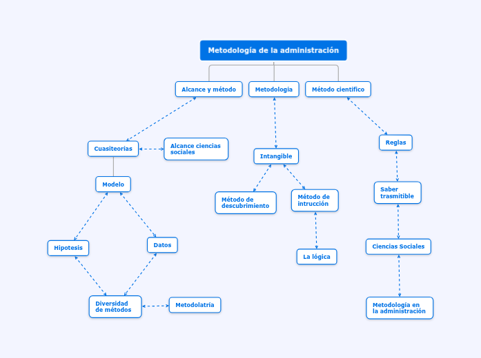
Metodología de la administración
Alcance y método
Metodología
Método científico
Cuasiteorías
Modelo
Alcance ciencias sociales
Hipotesis
Datos
Diversidad de métodos
Metodolatría
Intangible
Método de descubrimiento
Método de intrucción
La lógica
Reglas
Saber trasmitible
Ciencias Sociales
Metodología en la administración
Organigrama
點擊這裡
將思維導圖置中。
點擊這裡
將思維導圖置中。