
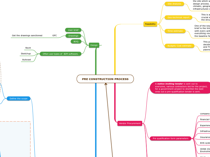
Site Analysis
Site analysis is crucial as it helps one understand the site which will eventually help with the design process. It includes the study of the climatic, geographical, historical, legal, and infrastructural context of a specific site.
Geo-technical report
This is a part of the site analysis and a very crucial step as this becomes the basis on which the structure system of the building is decided
Time estimate
One of the key parameters enlisted in the user brief is the time estimate and this is interlinked with every activity. One can say that almost everything revolves around this. It also becomes the baseline for planning
Budget/ Cost estimate
This parameter is one of the most crucial deciding factor. It strongly linked with Quality and Time and hence is very essential.[in detail in planning]
A notice inviting tender is sent out to everyone, various contractors bid for the project, for a government project to shortlist the best ones out a pre-qualification tender is sent.
tender is a complete document which is given to contractor to bid for a project, it contains the basic guidelines, laws and the drawings of the project.
guidelines and form examples
SCC [Special Conditions for a Contract]
GCC [Gulf Cooperation Council]
for global tenders
FIDIC
FIDIC is charged with promoting and implementing the consulting engineering industry’s strategic goals on behalf of its Member Associations and to disseminate information and resources of interest to its members
Pre qualification form parameters
company name, establishment date
financial turnover
Experience
Infrastructure
Insurance
EHS system
OHSE [Occupational Health Safety ANd Environment]
PF [Project fund]
Team and Labor management
public/ governmment project
Notice inviting tender and pre qualification form
Private/ small projects
usually a contractor is nominated by the architect or the client.
User brief
Drawings
GFC
Get the drawings sanctioned
BOQ
Often use types of BIM software.
Revit
Sketchup
Autocad
Define the scope
Define the scope
This is the first step taken during planning as this determines the activities, the cost and the time taken.
Create a WBS
Gather critical documents
Indentify key members
Develop level 1 elements
breakdown the elements
create WBS dictionary
Time management
Define the activities
Sequence activities
estimate duration
Develop Schedule
tools
PERT
[Program Evaluation and Review Technique]
Event oriented
Float, time buffer
time(3 time estimate)
pessimistic, Optimistic, most likely
High precision
CPM
[Critical Path Method]
Activity Oriented
No float
time (one time estimate) and cost
longest path
not so precise
software[s]
MS Project
Primavera
Cost Management
Estimate cost
BOQ
[Bill Of Quantities}
Lump sum
Item by item
more common as it is very specific and detailed.
Determine Budget
Control cost
Buildability
assesses designs from the perspective of those that will manufacture, install components and carry out the construction works.
Achieving the desired final quality
Meeting the programme requirements
De-risking perceived problems,
Achieving optimum value for money
permits
Drawings
BOQ
Feasibility
planning
labor and material procurement
interior
plumbing
HVAC
Electrical
exterior
Masonry work
Building finishes
safety
walk through
closing
Dispute
conflict of interest
claim and counter claim
negligence
non performance, non deliverance
resolved through an unbiased third party
a mediator
an arbitrator
contracts
offer and acceptance
requires a promisor and a promisee
set of terms that binds the two parties to law and holds them accountable for any illegal activity
agreement
Every promise and act of promise, forming the consideration of each other is an agreement.
types
lump sum contract
The contractor offers to do the whole work for a total stipulated sum of money as shown in drawings and described by specification.
Guaranteed maximum
he contractor agrees to perform work within a price ceiling. This is the maximum guaranteed price.
Negotiated
Capability of the past experience in the specific area
• Availability of the personnel to accomplish the work in the specified time frame
• Bid (Estimate) Price
Unit Price
Based on the estimated quantities of the items involved in the work.
The cost per unit item is given by the contractor and the estimated quantities of items are given by the owner
Design Build
It is a method to deliver a project in which the design and construction services are contracted by a single entity known as the design–builder or design–build contractor
refer to the link
Time management
JIT
[Just In Time]
Eliminate waste associated with time labor and cost. Restocking materials on site only when required, not a min late or not a min before.
Minimize inventory and maximize efficiency
KANBAN
Pull system
Demand driven
Re stocking
LEAN
Defining value
map the value stream
Create flow
Establish Pull
Continuous Improvement
Quality Management
quality
strongly related to cost and time.
durable and cost efficient
sets a standard and functionality
Associated with craftsmanship and materiality
everything [activity and material] on the site is thoroughly checked during every step
tools
ISO standard a must for every object used on site
every company has it's standard field quality plan which specifies the standard and the tests a material should pass for every activity
Resource management
Infrastructure
Basic services like electric, water, gas required for the construction and also tools and equipment
Financial
Capex
Manage capital costs
opex
operational costs
budget and cashflow
running account bills
risk management
risk has a direct relation with quality and cost and vice versa. it is imperative to analyse and access any risk
mainly two types- positive and negative
types and eg. from first assignment
Environmental
High contamination of chloride in ground water
climate change
Political
The Kaveri dispute
Labor ban
Technical
Red sandy loam soil is not ideal for construction
Skilled labor
Economic
Insufficient budget
Insufficient budget
Legal
Contract, permit, notary, bribes
Manage risk by
identifying if it's positive or negative
preparation for the eventuality
paying attention to detail
for unprecedented events -especially natural calamities
Force major and insurance
Drawing- consultants
electrical
mechanical
Plumbing
Green energy
IT/networking
Interior Designer
Landscape
lighting
AV, automation and vaastu
Sub-contractor
labor
head mason
subordinate/helper
head painter
subordinate/helper
kooli
head plumber
subordinate/helper
head electrician
subordinate/helper
head carpenter
subordinate/helper
Wielder
suppliers and manufacturers
PPP[PublicPrivate Partnership]
CPWD
Role similar to that of a PMC
Coordinates with the ministry of urban housing and
Surveillance and responsible for sanctioning the documents
Financial Consultant
for cost estimation and budgeting
Controller and Auditor General
legal team to draft a contract and inspect
Chief Vigilance Commissioner
responsible for Checks and balances
bank and private investors
Politician
NOC [Non Occupancy Certificate]
Auditor/Inspector
fire safety
emergency exists
amenities
electric
water
maintenance
seasonal testing
Defect liability
Architect and contractor