Final mente a
a
Pasar de
De un
Es la
Indica el
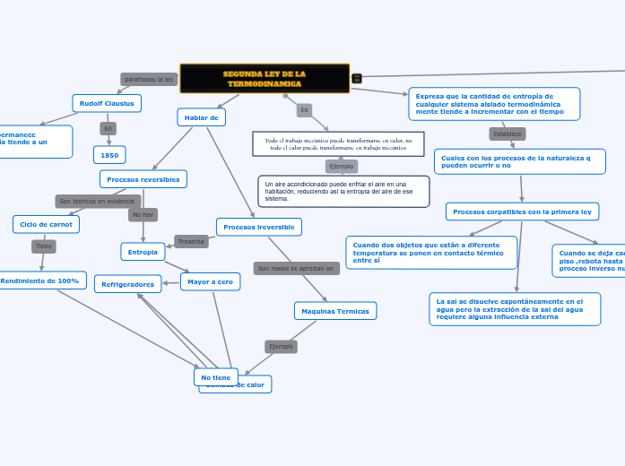
Establece
Ejemplo
Son reales se aprecian en
Tiene
No hay
Son teoricos en evidencia
En
Ejemplo
parafraseo la ley
Es
Presenta

SEGUNDA LEY DE LA TERMODINAMICA

r

erfvcdxsza

Todo el trabajo mecánico puede transformarse en calor, no todo el calor puede transformarse en trabajo mecánico

Un aire acondicionado puede enfriar el aire en una habitación, reduciendo así la entropía del aire de ese sistema.

Rudolf Clausius

1850

“La energía del universo permanece constante, pero su entropía tiende a un máximo.

Hablar de

Procesos reversibles

Ciclo de carnot

Rendimiento de 100%

Entropia

Mayor a cero

Procesos ireversible

Maquinas Termicas

Bombas de calor

Refrigeradores

Expresa que la cantidad de entropía de cualquier sistema aislado termodinámica mente tiende a incrementar con el tiempo

Cuales con los procesos de la naturaleza q pueden ocurrir o no

Procesos corpatibles con la primera ley

Cuando dos objetos que están a diferente temperatura se ponen en contacto térmico entre sí

La sal se disuelve espontáneamente en el agua pero la extracción de la sal del agua requiere alguna influencia externa

Cuando se deja caer una pelota de goma al piso ,rebota hasta detenerse, pero el proceso inverso nunca ocurre

No tiene

endopia

Grado de desorden

Sistema

Tendencia

Estados ordenados

Estados desorganizados

Caos

Topic flotante