La classificazione dei viventi

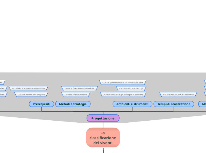
Progettazione

Contenuti

Principi e regole di classificazione

Sistematica

Criteri di classificazione dei viventi

Biodiversità

Finalità

Criteri e regole di classificazione

Relazioni biologiche ed ecologiche

Linguaggi specifici della disciplina

Prerequisiti

La cellula e le sue caratteristiche

Classificazione in categorie

Metodi e strategie

Lezione frontale multimediale

Didattica laboratoriale

Ambienti e strumenti

Classe: presentazione multimediale, LIM

Laboratorio: microscopi

Aula informatica: pc collegati a internet

Tempi di realizzazione

6-7 ore nell'arco di 2 settimane

Modalità di verifica

Questionari

Mappe concettuali da completare

Verifica orale con domande guida

Valutazione

Autonomia

Impegno

Partecipazione

Fasi operative

Fase 1

Come classificare?

Add your text

Fase 2

Classificazione dei viventi

Add your text

Categorie sistamatiche

tipo

classe

ordine

famiglia

genere

specie

Regni dei viventi

Fase 3

Albero filogenetico dell'uomo

Albero filogenetico dell'uomo

Fase 4

Verifica

Verifica

a

Valutazione

Biodiversità

Biodiversità