
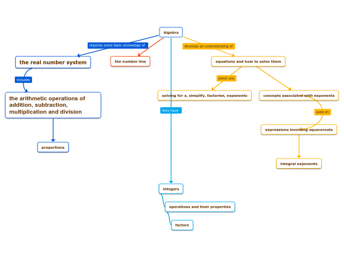
the arithmetic operations of addition, subtraction, multiplication and division
proportions
solving for x, simplify, factorise, exponents
concepts associated with exponents
expressions involving squareroots
integral exponents
operations and their properties
factors