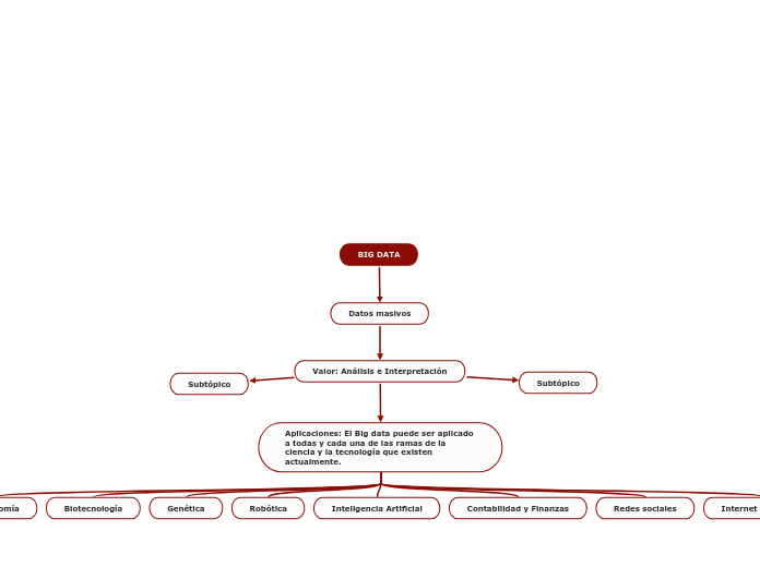
BIG DATA
Datos masivos
Valor: Análisis e Interpretación
Subtópico
Subtópico
Aplicaciones: El Big data puede ser aplicado a todas y cada una de las ramas de la ciencia y la tecnología que existen actualmente.
Astronomía
Biotecnología
Genética
Robótica
Inteligencia Artificial
Contabilidad y Finanzas
Redes sociales
Internet de las cosas
