Conceptos de hardware y software - Mapa Mental

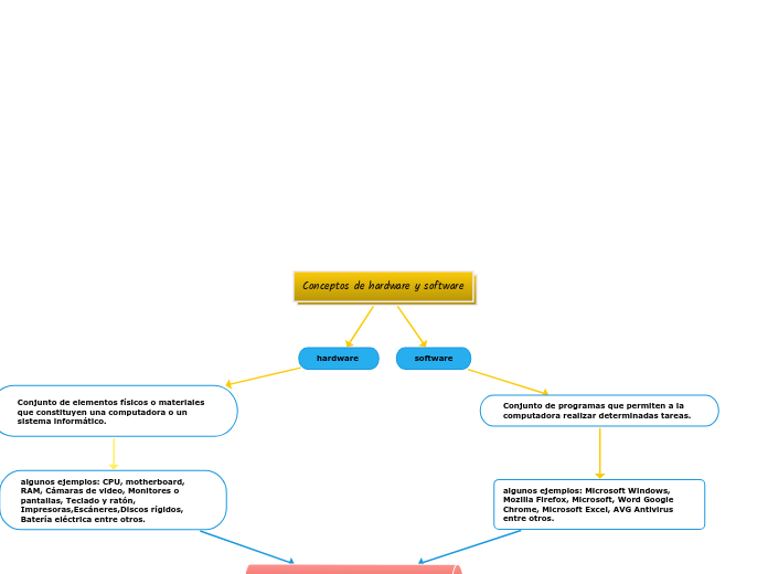
Conceptos de hardware y software

hardware

Conjunto de elementos físicos o materiales que constituyen una computadora o un sistema informático.

software

Conjunto de programas que permiten a la computadora realizar determinadas tareas.

algunos ejemplos: Microsoft Windows, Mozilla Firefox, Microsoft, Word Google Chrome, Microsoft Excel, AVG Antivirus entre otros.

algunos ejemplos: CPU, motherboard, RAM, Cámaras de video, Monitores o pantallas, Teclado y ratón, Impresoras,Escáneres,Discos rígidos, Batería eléctrica entre otros.

relacion que guardan el hardware y el software

• Hardware y software Los dos deben trabajar juntos para hacer una computadora producen una salida útil.
• Software no puede utilizarse sin soporte hardware.

• Para realizar un trabajo en el equipo, se debe cargar software relevante en el hardware.

• Hardware es un gasto único.

• Desarrollo de software es muy caro y es un gasto continuo.

• diferentes aplicaciones pueden ser cargadas en un hardware para ejecutar trabajos diferentes.

• Un software actúa como una interfaz entre el usuario y el hardware.

• Si el hardware es el 'corazón' de un sistema informático, a continuación, el software es su 'alma'. Ambos son gratuitos para el otro.


^

Klikkaa tästä keskittääksesi karttasi.