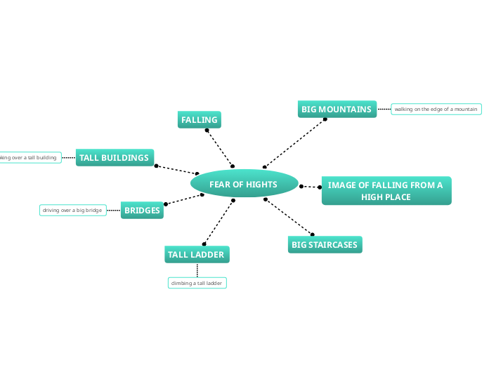
FEAR OF HIGHTS
BIG MOUNTAINS
walking on the edge of a mountain
IMAGE OF FALLING FROM A HIGH PLACE
BIG STAIRCASES
FALLING
TALL BUILDINGS
looking over a tall building
BRIDGES
driving over a big bridge
TALL LADDER
climbing a tall ladder

walking on the edge of a mountain
looking over a tall building
driving over a big bridge
climbing a tall ladder