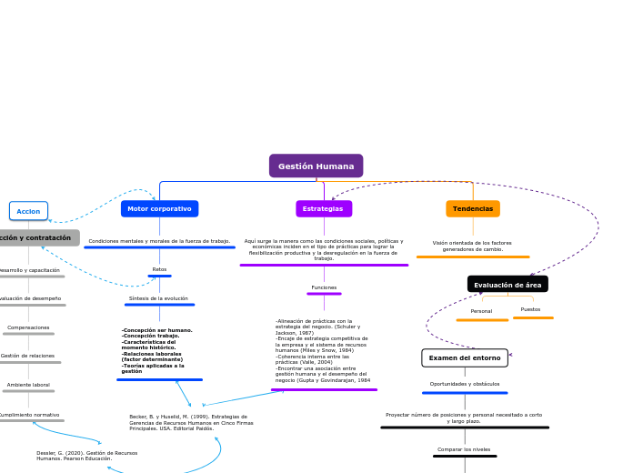
Gestión Humana
Motor corporativo
Condiciones mentales y morales de la fuerza de trabajo.
Retos
Síntesis de la evolución
Estrategias
Aquí surge la manera como las condiciones sociales, políticas y económicas inciden en el tipo de prácticas para lograr la flexibilización productiva y la desregulación en la fuerza de trabajo.
Funciones
Tendencias
Becker, B. y Huselid, M. (1999). Estrategias de Gerencias de Recursos Humanos en Cinco Firmas Principales. USA. Editorial Paidós.
Evaluación de área
Personal
Puestos
Examen del entorno
Oportunidades y obstáculos
Proyectar número de posiciones y personal necesitado a corto y largo plazo.
Comparar los niveles
Estrategias con función de resultados
Evaluación de logros de estrategias y retroalimentar las etapas anteriores
González, F. (2011). La planificación estratégica de recursos humanos. Revista de administración pública, 3(76), 104.
Accion
Selección y contratación
Desarrollo y capacitación
Evaluación de desempeño
Compensaciones
Gestión de relaciones
Ambiente laboral
