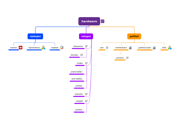
hardware - Mind Map

hardware

a

výstupní

monitor

reproduktory

a

headset

vstupní

klávesnice

a

keycaps

a

myška

pravé tlačíko

levé tlačítko

kolečko

mikrofon

a

ovladač

a

joystick

počítač

ram

a

motherboard

procesor

a

grafická karta

HDD

a
Klikkaa tästä keskittääksesi karttasi.
Klikkaa tästä keskittääksesi karttasi.