
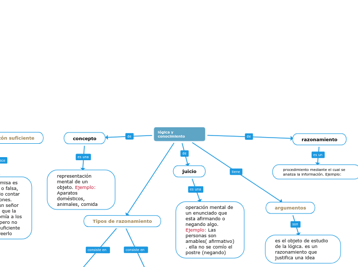
operación mental de un enunciado que esta afirmando o negando algo. Ejemplo: Las personas son amables( afirmativo) . ella no se comío el postre (negando)
representación mental de un objeto. Ejemplo: Aparatos domésticos, animales, comida
procedimiento mediante el cual se analiza la información. Ejemplo:
Deductivo: establece un principio que va de lo general a lo particular. Ejemplo: PM: todas las personas necesitan trabajar Pm: Luis es una persona conclusión: Luis necesita trabajar
Inductivo: establecer un principio particular a lo general. Ejemplo: P1: En México comen elotes P2: En Ciudad de México comen esquites P3: En Aguascalientes comen Chaskas Conclusión: todos comen elotes
es el objeto de estudio de la lógica. es un razonamiento que justifica una idea
que todo enunciado es idéntico a sí mismo. Ejemplo: Yo soy María, tú eres Angela
afirmar que una proposición es verdadera y falsa al mismo tiempo. Ejemplo: Un animal es una animal no un ave
si una premisa es verdadera o falsa, es necesario contar con razones. Ejemplo: un señor se entero que la gente se comía a los animales pero no era razón suficiente para creerlo
si dos enunciados que se contradicen , necesariamente uno de ellos debe de ser falso y el otro verdadero. Ejemplo: Hoy esta lloviendo o no esta lloviendo
ataque a la persona
Ejemplo: yo no me junto con personas que están sucias
Falacia de popularidad
Ejemplo: La gente dice que esta pasando algo en el pueblo por lo tanto es cierto
Petición de principio
Ejemplo: En la tienda dijeron que venden dulces y en la dulcería decían que también venden dulces.
Apelación al sentimiento
Ejemplo: me salí de la casa y mi hermana me vio y le dijo por favor no le digas a mi mamá por favor porque me va a regañar.
Apelación a la Autoridad
Ejemplo: El presidente dijo que iba a disminuir la inseguridad por lo tanto será cierto
Apelación a la fuerza
Ejemplo: si no me haces caso no podrás salir a jugar
Falsa generalización
Ejemplo: Ella vive en Monterrey por lo tanto todos viven en Monterrey
Por ignorancia
Ejemplo: Yo no sabia que faltar con tareas te bajan puntos
Ejemplo: si trabajas mucho, entonces ganaras más dinero. P= Tú trabajas q= tú ganaras mucho dinero
Ejemplo: Todos tienen trabajo, algunos son empresarios
Ejemplo: Todas las flores necesitan agua. s= las flores p= necesitan agua