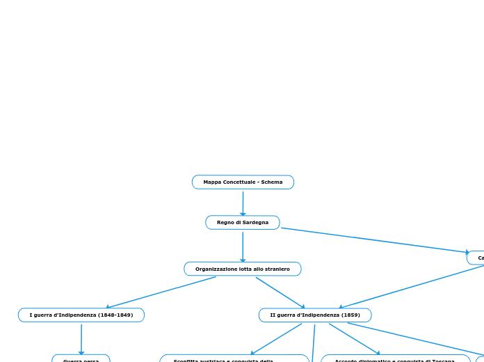
Mappa Concettuale - Schema - Mappa Mentale

Mappa Concettuale - Schema

Regno di Sardegna

Organizzazione lotta allo straniero

I guerra d'Indipendenza (1848-1849)

Guerra persa

Dimissioni Re Carlo Alberto di Savoia

Re Vittorio Emanuele II

Vittorio Emanuele II Re d'Italia

II guerra d'Indipendenza (1859)

Sconfitta austriaca e conquista della Lombardia

Accordo diplomatico e conquista di Toscana ed Emilia Romagna

Accordo con la Francia

Garibaldi

Lotta ai Borboni nel Centrosud

Conquista del Centrosud

Incontro di Teano

Nascita del Regno d'Italia (17/03/1861)

Cavour Primo Ministro

Klikkaa tästä keskittääksesi karttasi.
Klikkaa tästä keskittääksesi karttasi.