
Uses spores to reproduce
Fungus-like
Slime mold
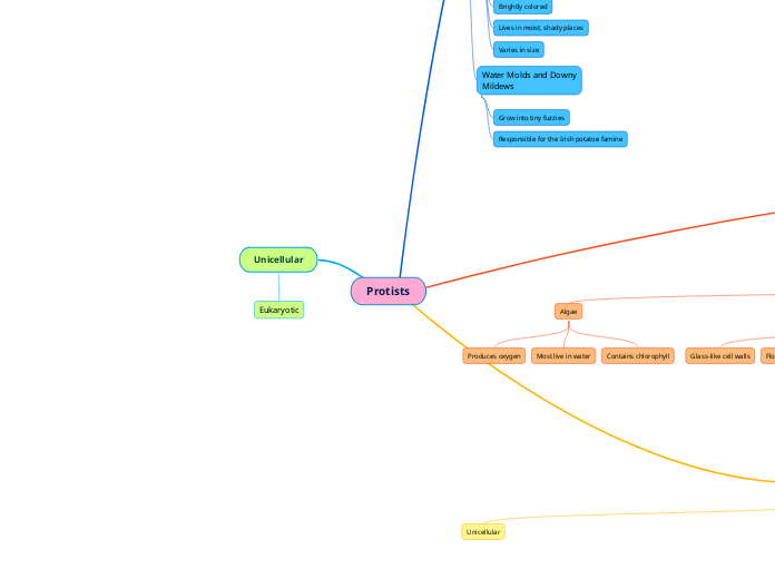
Brightly colored
Lives in moist, shady places
Varies in size
Water Molds and Downy
Mildews
Grow into tiny fuzzies
Responsible for the Irish potatoe famine
Energy from the sun
Plant-like (AKA Algae)
Algae
Produces oxygen
Most live in water
Contains chlorophyll
Diatoms
Glass-like cell walls
Floats near oceans and lakes
Moves chemicals out of cell walls
Dinoflagellates
Surrounded by stiff plates
Glows in the dark
Two flagellas
Responsible for red tides
Red tides = algae blooms
The result of rapid acculmination
Euglenoids
Found in freshwater
Autotrophs OR heterotrophs
Red algae
Multi-cellular seaweed
Requires little sunlight
Green algae
Unicellular, multicellular or colonial
Colonial: lives attached to others
Closely related to plants
Brown algae
Pigmented seaweed
Has many plant-like structures
Unicellular
Cells have a nucleus
Animal-like (AKA Protozoans)
Sarcodines (ex. amoeba)
Moves to obtain food w/ pseudopods
Pseudopods: extension of the cell used to engulf food
Have a Contractile vacuole to expel water
Contractile vacuole: structure
that expels water from the cell
Ciliates (ex. paramecium)
Moves to obtain food w/ cilia
Cilia: hairs that propel it forward
Flagellates (ex. peranema)
Moves to obtain food w/ flagella
Flagella: whip-like tail propels it forward
Parasites (ex. plasmodium)
Feed on the cells of their hosts
Many of them have more than 1 host
Eukaryotic