Sistema cardiovascular - Mapa Mental

Sistema cardiovascular

Regulación de la presión arterial

La sangre sale por las arterias debido a la
fuerza que genera la contracción de los ventrículos.

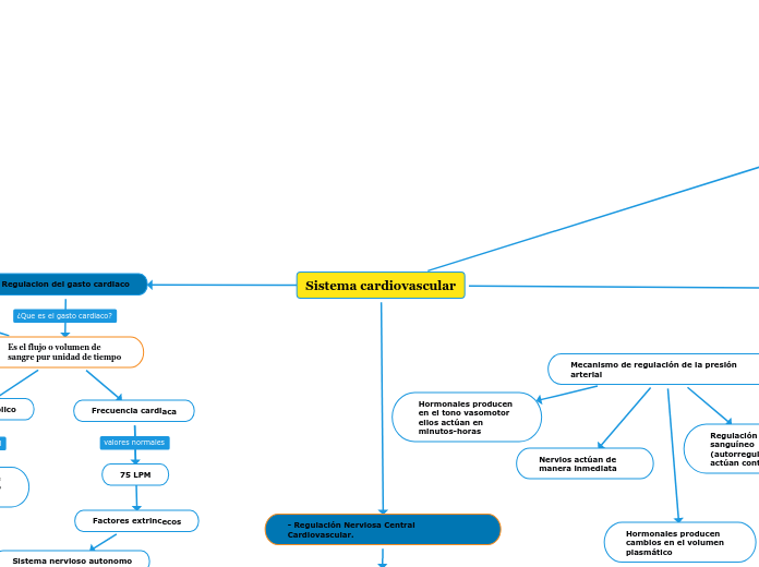
Mecanismo de regulación de la presión arterial

Nervios actúan de manera inmediata

Hormonales producen en el tono vasomotor ellos actúan en minutos-horas

Hormonales producen cambios en el volumen plasmático

Regulación de flujo sanguíneo (autorregulación) actúan continuamente

Mecanismo nervioso

Mecanismo mas importante de la regulación de la presión arterial

Componentes

Estimulos

Receptores sensoriales

Vias aferentes

Centro regulador

Vías eferente

Órganos efectores

Regulación del flujo sanguíneo local

Los tejidos necesitan O2 y de nutrientes

Metabólicos

Nerviosos

Miogénicos

Hormonas locales vasoactivas

- Regulación Nerviosa Central Cardiovascular.

El sistema nervioso autonomo o SNA es el encargado de controlar casi por completo al sistema cardiovascular

El mecanismo nervioso a traves del SNA este es el mas importante

Reflejos y estimulos

Los centros de regulacion se encuentran en el bulbo raquideo y la protuberancia

Integración de la regulación de la presión arterial

La pérdida de sangre en grandes cantidades produce una disminución del
volumen de sangre circulante

existen una serie de mecanismos que actúan reajustando el flujo sanguíneo

se activa el sistema nervioso simpático

De forma más lenta se activan otros mecanismos hormonales y la respuesta
renal.

favorecen la conservación de líquidos y
electrolitos al riñón

mantiene el volumen sanguíneo

Regulacion del gasto cardiaco

Es el flujo o volumen de sangre pur unidad de tiempo

Volumen sistolico

En condiciones normales de 70 mL

Precarga

Ley frank-starling

Nivela el gasto cardiaco de los ventriculos izquierdos y derechos, mantiene el mismo volumen de sangre circulando

llenado ventricular o estiramiento

Depende de Retorno venoso y la Diastole

Poscarga

Es la presion que debe superarse antes de la eyeccion de sangre por losventriculos

cuando aumenta la poscarga el volumen sistolico disminuye

Contractibilidad

Fuerza de contraccion de las fibras musculares ventriculares a una determinada precarga

Agentes ionotropicos positivos

Aumenta la contractibilidad, favorece entrada de Ca

Agentes ionotropcos negativos

Reducen la contractibilidad

Frecuencia cardiaca

75 LPM

Factores extrincecos

Sistema nervioso autonomo

Este controla la frecuencia cardiaca se realizade forma refleja en el centro cardiovascular del bulbo raquideo

Componentes

Estimulos

Receptores

Vias aferentes

Centro cardiovascular

Reapuesta

vias eferentes

organos efectores

Otros factores

Ejercicio fisico

Iones

Hormonas

El flujo de sangre depende del gradiente de presion entre la parte izquierda y derecha del corazon

Topic flotante

Klikkaa tästä keskittääksesi karttasi.
Klikkaa tästä keskittääksesi karttasi.