ABERRAZIONI CROMOSOMICHE CHE AVVENGONO NELLA MEIOSI 2

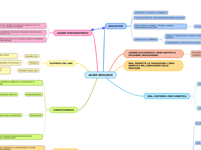
ACIDI NUCLEICI

NUCLEOTIDI

UN FOSFATO P, LEGATO AL CARBONE 5'

ZUCCHERO PENTOSO, DESOSSIRIBOSIO/RIBOSIO NELL'RNA

BASE AZOTATA (GUANINA, CITOSINA, ADENINA, TIMINA/URACILE NELL'RNA

1a regola di Chargaff

ACCOPPIAMENTO SELETTIVO

N A= N T, N C= N G - COPPIA DI FILAMENTI

TUC= PIRIMIDINE SEMPRE CON AG=PURINE

SONO RICCHI DI ENERGIA

FANNO DA TRADUTTORI DI SEGNALI CHIMICI PER ALCUNI ORMONI

COMPONGONO LA STRUTTURA DI ALCUNI COENZIMI

LEGAME GLICOSIDICO= BASE AZOTATA E ZUCCHERO (NUCLEOSIDE)

NUCLEOSIDICO= NUCLEOSIDE E GRUPPO FOSFATO

RNA, PERMETTE LA TRADUZIONE L'INFO GENETICA NEL LINGUAGGIO DELLE PROTEINE

DNA, CONTIENE L'INFO GENETICA

NEI PROCARIOTI

NO NUCLEO, NUCLEOTIDE NEL CITOPLASMA

1 MOLECOLA CIRCOLARE

NO ISTONI

SOLO SEQUENZE CODIFICANTI

NEGLI EUCARIOTI

NUCLEO

SPIRALIZZATO, + MOLECOLE

HA ISTONI

SEQUENZE CODIFICANTI, ESONI

SEQUENZE NON CODIFICANTI, INTRONI

LEGAME FOSFODIESTERICO

LEGAME TRA L'ATOMO DI O DELL'OH LEGATO A C3 E IL P LEGATO A C5. LEGAME COVALENTE.

FRA LE ESTREMITA' DELL'ELICA TROVIAMO UNA POLARITA', INDICATA DA 5' E 3'

CARBONI AI QUALI SI LEGANO OH E P

LINEA TRACCIATA DA C5 A C3 LUNGO CIASCUN FILAMENTO: DIREZIONI OPPOSTE

SCOPERTA DEL DNA

PAULING 1951

1951, STRUTTURE SECONDARIE : ALFA ELICA E BETA FOGLIETTO

FRANKLIN

STRUTTURA 3D ATTRAVERSO FOTO RAGGI X

WATSON E CRICK 1953

1953, IPOTIZZANO LA STRUTTURA A DOPPIA ELICA E CONFERMANO LE REGOLE DI CHARGAFF. SI APRE LA QUESTIONE DEL FUNZIONAMENTO.

COMPATTAMENTO

NUCLEO, IL MATERIALE GENETICO E' SOTTOFORMA DI EUCROMATINA

DNA FUNZIONALMENTE ATTIVO

GENI CODIFICANTI, HOUSEKEEPING

GENI TESSUTO-SPECIFICI

ETEROCROMATINA

DNA FUNZIONALMENTE INATTIVO

COSTITUTIVA, NON SI ALTERA IN TUTTO IL CICLO

FACOLTATIVA, IL SUO STATO DIPENDE DA ALCUNI FATTORI

NUCLEOSOMI

UNITA' DELLA CROMATINA

FORMATE DA PROTEINE ISTONICHE

BASICHE E CARICHE POSITIVAMENTE

CONSIDERANDO I NUCLEOSOMI COME COLLANE DI PERLE, OGNI PERLA E' FORMATA DA 8 ISTONI

TIPOLOGIA: H2A, H2B, H3,H4 + 1, TIPOLOGIA HI CHE CHIUDE LA COLLANA

IL FILO DELLA COLLANA E' UN BREVE TRATTO DI DNA, IL LINKER

INTORNO AD ESSE SI AVVOLGE IL DNA

SI AVVOLGE IN UNA FIBRA ELICOIDALE COMPATTA

FORMA SOLENOIDE, CON UN BUCO AL CENTRO

FORMA ZIG ZAG, NO BUCO CENTRALE

I CROMOSOMI POSSONO ESSERE DESPIRALIZZATI (CROMATINA) O SPIRALIZZATI

UNO DEI DUE CROMOSOMI X FEMMINILI (RANDOM) E' SEMPRE SPIRALIZZATO, QUINDI VISIBILE

CORPO DI BARR

DUPLICAZIONE DEL DNA

APERTURA DELLA DOPPIA ELICA, DESPIRALIZZAZIONE

SI COMINCIA DA UN SEGMENTO RICCO DI A E T

SONO FACILI DA APRIRE POICHE' LEGATE DA 2 LEGAMI IDROGENO

SI CREA LA BOLLA DI DUPLICAZIONE

ALL'ESTREMO C'E' LA FORCELLA DI DUPLICAZIONE

A FORMA DI Y, 2 FILAMENTI SEPARATI, PRIMO TRATTO DI DNA.

ELICASI, DESPIRALIZZA I SEGMENTI E SEPARA LE BASI

SINGLE-STRAND BINDING, TIENE SEPARATI I DUE FILAMENTI, INIBENDO L'ATTRAZIONE TRA BASI

TOPOISOMERASI, TAGLIANO I FILAMENTI DI DNA OLTRE LA FORCELLA

DNA PRIMASI

SINTETIZZA L'INNESCO O PRIMER

breve filamento RNA

DNA POLIMERASI

5 TIPI

PRIMO: SOSITUISCE IL PRIMER CON I FILAMENTI GIUSTI DI DNA

TERZO: AGGIUNGE NUGLEOTIDI AL NUOVO FILAMENTO

SOLO ALL'ESTREMITA' DI CATENE GIA' ESISTENTI

SOLO QUANDO ELICASI E SSB SONO IN AZIONE

SOLO IN DIREZIONE 5' - 3'

SECONDO, QUARTO E QUINTO FANNO PROOF READING

ENZIMI MOLTO GRANDI CHE COPRONO TOTALMENTE IL DNA, IL DNA SCORRE ALL'INTERNO DI QUESTI

3'-5', con 3' rivolto verso la forcella (filamento veloce) procede senza interruzioni

il filamento lento, opposto a questo, procede a ritroso e in modo discontinuo

PICCOLI FRAMMENTI ISOLATI ED OGNUNO NECESSITA UN PRIMER

FRAMMENTI DI OKAZAKI

DOPO CHE LA POLIMERASI HA SOSTITUITO I PRIMER CON I FRAMMENTI DI DNA, LA LIGASI LEGA TUTTI I FRAMMENTI

TOPOISOMERASI

LA FORCELLA PROVOCA LA FORMAZIONE DI ALCUNI SUPERAVVOLGIMENTI

AGGIUNGE QUELLI GIUSTI

TERMINAZIONE

LE DUE FORCELLE DELLE DUE ESTREMITA' SI INCONTRANO IN UNA ZONA TER

AGISCE DA SITO DI LEGAME PER LA PROTEINA TUS (TERMINUS UTILISATION SUBSTANCE)

INTRAPPOLA LE DUE FORCELLE

DUE ANELLI

TOPOISOMERASI SEPARA I CROMOSOMI FIGLI

DUPLICAZIONE NEGLI EUCARIOTI

I CROMOSOMI SONO TANTI E PIU' GRANDI

E' PIU' LENTA

PIU' BOLLE DI DUPLICAZIONE

DNA POLIMERASI

DNA POLIMERASI 3 E' DETTA DNA POLIMERASI DELTA

DNA POLIMERASI I E' DETTA DNA POLIMERASI ALFA ED EPSILON

TERMINAZIONE

DNA EUCARIOTICO NON E' CIRCOLARE, I CROMOSOMI SONO LINEARI, ALL'ESTREMITA' CI SONO FRAMMENTI DI DNA A FILAMENTO SINGOLO

SI POTREBBERO PERDERE INFORMAZIONI VITALI

TELOMERI

SEQUENZE RIPETITIVE NON CODIFICANTI

OGNI DUPLICAZIONE FA PERDERE 50-2OO BASI

20-30 DIVISIONI PRIMA DELL'APOPTOSI (MORTE CELLULARE PROGRAMMATA)

TELOMERASI

CATALIZZA IL CONTINUO RIPRISTINO DEI TELOMERI

CELLULE TUMORALI, STAMINALI E GERMINALI

TRASCRIZIONE

DNA-RNA-PROTEINE

DNA ED RNA HANNO UNLINGUAGGIO SIMILE

L'RNA FUNGE DA MESSAGGERO TRA LE PROTEINE ED IL DNA

l'unico collegamento tra genotipo e fenotipo sono le proteine

IL DNA EREDITARIO SPECIFICA QUALI PROTEINE DEBBANO ESSERE SINTETIZZATE E QUANDO

LINGUAGGIO A TRIPLETTE

a^b, DOVE A E' IL NUMERO DELLE BASI AZOTATE A DISPOSIZIONE (4), B E' IL NUMERO DI BASI AZOTATE CHE VOGLIO COMBINARE

4^3

LE ISTRUZIONI GENETICHE PER LA SEQUENZA AMMINOACIDICA DELLA CATENA POLIPEPTIDICA SONO DATE DAL CODICE A TRIPLETTE

LE TRIPLETTE DI MRNA SONO DETTE CODONI

1A FASE, INIZIO

RNA POL.+PROMOTORE ED INIZIA LA SINTESI

2A FASE, ALLUNGAMENTO

LA POLIMERASI SI MUOVE, SVOLGENDO LA MOLECOLA

RNA SI SEPARA DA DNA STAMPO, COSI CHE I SUOI FILAMENTI POSSANO APPAIARSI DI NUOVO LUNGO IL TRATTO TRASCRITTO

3A FASE, TERMINAZIONE

RNA POL VA SULLA SEQUENZA DI TERMINAZIONE, LA FINE DEL GENE. SI STACCA POI ED E' LIBERA DI CATALIZZARE ALTRE TRASCRIZIONI.

CODICE GENETICO

61 CODONI CODIFICANO GLI AMMINOACIDI

GLI ALTRI 3 SONO I CODONI DI ARRESTO, SENGNALANO LA FINE DELLA TRADUZIONE

UAA, UAG, UGA

ATT, ATC, ACT

TRIPLETTE NO SENSO

E' UNIVERSALE

TAC (AUG) = METIONINA

INIZIA SEMPRE IL PROCESSO DI SINTESI ANCHE SE POI VIENE SPESSO ELIMINATA

AD UN AMMINOACIDO POSSONO CORRISPONDERE PIU' TRIPLETTE

CORRISPONDENZA DE GENERE

I DUE FILAMENTI SI SEPARANO

PROMOTORE O PRIMER, SITO DEL DNA DOVE SI ATTACCA L'RNA POLIMERASI

QUESTA INDICA DA DOVR PARTIRE E QUALE FILAMENTO USARE COME STAMPO

I RIBONUCLEOTIDI VENGONO POSIZIONATI UNO ALLA VOLTA DALL'RNA POL. LUNGO IL FILAMENTO

FORMANO LEGAMI A IDROGENO CON LE BASI AZOTATE

RNA POLIMERASI LEGA TRA LORO I RIBONUCLEOTIDI

SPLICING DELL'RNA

AVVIENE NEGLI EUCARIOTI

GLI ESONI, CODIFICANTI PRODUCONO UNA MOLECOLA DI RNA

GLI INTRONI VENGONO TAGLIATI

L'RNA FUNGE DA ENZIMA, ELIMINANDO I SUOI STESSI INTRONI

TRADUZIONE

tRNA

80 NUCLEOTIDI

SI RIPIEGA SU SE STESSO FORMANDO LEGAMI IDROGENO INTRAMOLECOLARI

ANSA A SINGOLO FILAMENTO CHE CONTIENE L'ANTICODONE

COMPLEMENTARE AL CODONE DELL'mRNA

ESTREMITA' SITO DI LEGAME PER AMMINOACIDO

tRNA SI LEGA ALL'AMMINOACIDO GRAZIE ALL'ENZIMA ATTIVANTE

IL LEGAME RICHIEDE ATP

RIBOSOMI

2 SUBUNITA'

FORMATE DA PROTEINE ED rRNA

SONO UNITE SOLO QUANDO AVVIENE LA SINTESI PROTEICA

3 SITI DI LEGAME PER tRNA

SITO A

ATTACCO DELL'ANTICODONE tRNA E CODONE mRNA

SITO P

LEGAME PER L'AMMINOACIDO TRASPORTATO DA tRNA

SITO E

SITO DI DISTACCO tRNA

FASI DELLA TRADUZIONE

inizio

LA GTP (GUANOSINTRIOFOSFATO), CHE FORNISCE ENERGIA, SI LEGA SULLA SUBUNITA' MINORE DEL RIBOSOMA CON IL FILAMENTO DI mRNA

L'ANTICODONE DEL tRNA CHE TRASPORTA LA METIONINA E IL CODONE AUG, SI APPAIANO

AMMINOACIL tRNA

PER UNIRSI DEVE ESSERCI UNA REAZIONE DI CONENSAZIONE IN CUI VIENE ELIMINATA UNA MOLECOLA D'ACQUA

HA BISOGNO DI UN ENZIMA: amminoaciltrnasintetasi

IL tRNA SI SISTEMA NEL SITO P DELLA SUBUNITA' MAGGIORE

TERMINAZIONE

LA CATENA POLIPEPTIDICA SI ALLUNGA, IL FATTORE DI RILASCIO SI LEGA AL CODONE DI ARRESTO INTERROMPENDO IL LEGAME TRA tRNA NEL SITO P E L'ULTIMO AMMINOACIDO NELLA CATENA

tRNA E CATENA ABBANDONANO IL RIBOSOMA, LE CUI SUBUNITA' SI STACCANO

OGNI POLIPEPTIDE SI AVVOLGE, ASSUMENDO UNA STRUTTURA TERZIARIA. LA SEQUENZA DI SEGNALE INDICHERA' FUNZIONE E DIREZIONE DELLA PROTEINA.

ALLUNGAMENTO

ARRIVA UN ALTRO tRNA CHE TRASPORTA UN ALTRO AMMINOACIDO E SI INSERISCE NEL SITO A

SI CREA IL LEGAME PEPTIDICO TRA I DUE AMMINOACIDI CHE SI TROVANO ORA ENTRAMBI SULL'ULTIMO tRNA, QUELLO NEL SITO A

IL tRNA VUOTO SI SPOSTA NEL SITO E, E VIENE ESPULSO L'mRNA SI SPOSTA DA DESTRA A SINISTRA, 5' A 3'

QUESTA PARTE E' DETTA TRASLOCAZIONE DEI SITI

CORREZIONE DEGLI ERRORI

DNA POL FA PROOF-READING

ALCUNE SFUGGONO

MUTAZIONI CHIMICHE SPONTANEE

AGENTI FISICI

RAGGI X E UV, COMPOSTI CHIMICI CANCEROGENI CONTENUTI NEL TABACCO

RIPARAZIONE PER ESCISSIONE

UN SEGMENTO DANNEGGIATO VIENE ESCISSO DALLA NUCLEASI

NE RISULTA UN VUOTO

LOSI RIEMPIE DI NUCLEOTIDI UTILIZZANDO IL FILAMENTO INTEGRO COME STAMPO

ENZIMI COINVOLTI: DNA POLIMERASI E DNA LIGASI

POSSONO ESSERE CHIAMATE MUTAZIONI PUNTIFORMI

STRUTTURA

IL POLIPEPTIDE HA INIZIALMENTE UNA STRUTTURA PRIMARIA, DIVENTA PROTEINA QUANDO ASSUME LA STRUTTURA SECONDARIA.

A SECONDA DELLA FUNZIONE, PUO' DOVER PASSARE AD UNA STRUTTURA TERZIARIA O QUATERNARIA

PASSA NEL CITOPLASMA, DOVE C'E' ACQUA, E RER E ASSUME UNA STRUTTURA TERZIARIARIA

PER RAGGIUNGERE LA STRUTTURA QUATERNARIA DEVE ARRIVARE ALL'APPARATO DI GOLGI

DURANTE QUESTO "VIAGGIO" SI ARRICCHISCE DI MOLECOLE NON PROTEICHE= GRUPPI PROSTETICI

LE PROTEINE VENGONO RIMOSSE DAL PROTEASOMA CON L'IDROLISI (PROCESSO SCISSIONE COMPOSTO DOVE INTERVIENE L'ACQUA)

PROTEASOMA: AGISCE SULLE PROTEINE LEGATE CON LA PROTEINA SEGNALE UBIQUITINA, CHE GLI PERMETTE DI CAPIRE QUALI PROTEINE DISTRUGGERE

MUTAZIONI

cambiamento raro, casuale ed ereditabile del materiale genetico

la produzione è detta mutagene e può essere:

SOMATICA, avviene in una cellula somatica

GERMINALE, avviene in una cellula germinale e puo' essere trasmessa alla progenie

le cause fanno sì che si dividano in

ESOGENE, INDOTTE

CAUSATE DA AGENTI MUTAGENI

ENDOGENE, SPONTANEE

CAUSATE DA ERRORI NELLA DUPLICAZIONE

CAUSATE DA RADICALI LIBERI (MOLECOLE ORGANICHE CON LEGAME LIBERO, ENTALPIA ELEVATA ED ALTA REATTIVITA')

GENOMICHE

INTERESSANO TUTTO IL CARIOTIPO

ES: POLIPLOIDIA, NUMERO DI CROMOSOMI MAGGIORE DEL NORMALE, NON AVVIENE NELLE CELLULE UMANE

POLISOMIA, (TRISOMIA 21 AD ESEMPIO) INTERESSA LE ULTIME POSIZIONI DOVE CI SONO CROMOSOMI PIU' PICCOLI CHE CONTENGONO MENO INFORMAZIONI

MONOSOMIA, NELLE ULTIME POSIZIONI C'E' UN SOLO CROMOSOMA

possono interessare

REGIONI ESTESE DI CROMOSOMA, MUTAZIONI CROMOSOMICHE

INTERVENENDO SU UNA SOLA BASE AZOTATA SI SCONVOLGE L'INTERA SEQUENZA, OVVERO IL QUADRO DI LETTURA (SHEET FRAMEWORK)

DUPLICAZIONI= SI DUPLICANO 2 BASI AZOTATE

DELEZIONI= SI RIMUOVONO LE BASI

UNA O POCHE BASI, MUTAZIONI PUNTIFORMI

MUTAZIONE SILENTE: RIDONDANZA DEL CODICE GENETICO, SI PASSA DA UN COD. AD UN ALTRO CHE CODIFICA SEMPRE LO STESSO AMMINOACIDO

MUTAZIONE MISSENSO/DI SENSO: LA MUTAZIONE DA' ORIGINE AD UN CODONE CHE CODIFICA UN AMMINOACIDO DIVERSO, COMPROMETTE LA FUNZIONE

ANEMIA FALCIFORME: SOSTITUZIONE DELL'ADENINA CON LA TIMINA NEL SESTO CODONE. CAMBIA LA TRIPLETTA CHE CODIFICA PER L'ACIDO GLUTAMICO A QUELLA CHE CODIFICA PER LA VALINA.

RECESSIVA: ENTRAMBI I CROMOSOMI OMOLOGHI CONTENGONO IL GENE MUTATO

LA VALINA E' IDROFILA QUINDI QUESTO PORTA AD UNA DEFORMAZIONE DEL GLOBULO ROSSO, FORMA DI FALCE

INFLUENZA LA CAPACITA' DI LEGARE IL GRUPPO PROSTETICO ALL'OSSIGENO E QUINDI DI TRASPORTARE L'OSSIGENO

MUTAZIONE NON SENSO: LA MUTAZIONE DA' ORIGINE AD UN CODONE DI STOP. LA SINTESI SI INTERROMPE PREMATURAMENTE: E' TRONCA QUINDI NON FUNZIONANTE.

ESPRESSIONE GENICA

L'INFO FLUISCE DAL GENOTIPO AL FENOTIPO

REGOLAZIONE GENICA

i geni presenti sono inattivi. Essi vengono sbloccati, cioè espressi/trascritti, solo quando servono e dove servono, regolando
il tipo e la quantità di prodotto

devo sapersi adattare alle modificazioni a breve termine che si producono nel loro
ambiente

perciò devono attivare o reprimere alcuni geni, secondo le esigenze del momento

per
evitare sprechi energetici.