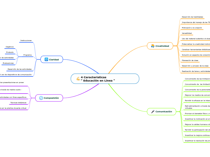
4 Características " Educación en Linea "
Creatividad
Desarrollo de habilidades
Importancia del manejo de las TICs
Motivación a la creación
Versatilidad
Uso del material autentico al alcance del alumno
Potencializar la creatividad individual y colectiva
Canalizar herramientas didácticas para facilitar el aprendizaje
Solución en aspectos de conexión
Planeación de clase
Desarrollo y proceso de la clase
Realización de tarea y actividades
Comunicación
Conocimiento de las limitaciones Tecnologicas del alumno
Conocimiento de las limitaciónes de conectividad
Conocimiento de la personalidad del alumno
Mejorar los medios de comunicación con el alumnado
Permitir la eficacia en la interacción Docente - Alumno
Retroalimentación a través de dispositivos y plataformas virtuales
Priorizar el bienestar físico y mental del alumno
Incentivar la motivación en el aula virtual
Mejorar la calidez humana a través del aula virtual
Permitir la participación del alumno
Incentivar la mejora continua del tema visto en clase
Incentivar la resolución de problemas
Claridad
Instrucciones
Programa
Objetivos
Producto
Desarrollo de actividades
Evaluaciones
Desarrollo de las actividades
Políticas del uso de dispositivos de comunicación
Composición
Equilibrio en imagen y texto en las presentaciones en power point y demás.
Secuencia en las explicaciones a través de medios audio - visuales.
Desarrollo de actividades con fines específicos
Técnicas didácticas
Componentes didácticos en la práctica docente virtual
