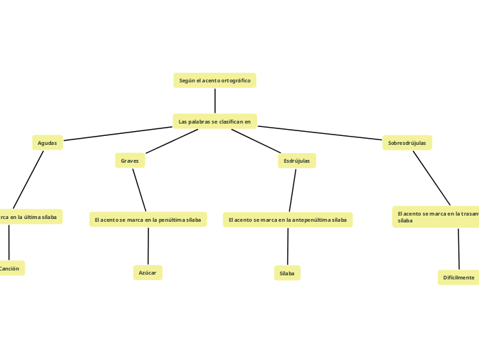
Según el acento ortográfico
Las palabras se clasifican en
Agudas
El acento se marca en la última sílaba
Canción
Graves
El acento se marca en la penúltima sílaba
Azúcar
Esdrújulas
El acento se marca en la antepenúltima sílaba
Sílaba
Sobresdrújulas
El acento se marca en la trasantepenúltima sílaba
Difícilmente