mmmmm

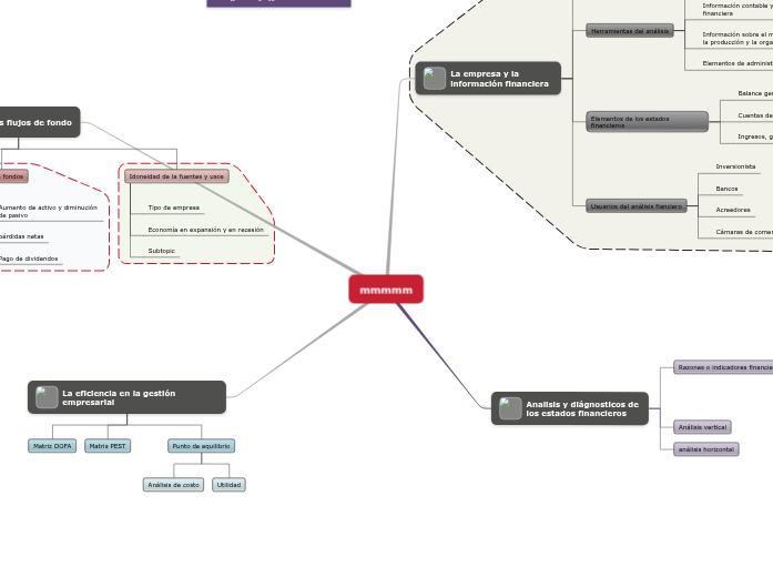
La empresa y la información financiera

La empresa y la información financiera

Objetivo

Maximizar el valor de la empresa

Herramientas del análisis

Estados financieros básicos

Información contable y financiera

Información sobre el mercadeo, la producción y la organización

Elementos de administración financiera

Elementos de los estados financieros

Balance general

Activos, pasivos, patrimonio

Cuentas de orden

Ingresos, gastos

Usuarios del análisis fianciero

Inversionista

Bancos

Acreedores

Cámaras de comercio

Analisis y diágnosticos de los estados financieros

Analisis y diágnosticos de los estados financieros

Razones o indicadores financieros

Indicadores de liquidez

Indicadores de actividad

Indicadores de rentabilidad

Indicadores de endeudamiento

Análisis vertical

análisis horizontal

Los flujos de fondo

Los flujos de fondo

Fuente de fondos

Utilidad

Incremento de capital

Aumento de pasivo y diminución de activo

Uso de fondos

Aumento de activo y diminución de pasivo

pérdidas netas

Pago de dividendos

Idoneidad de la fuentes y usos

Tipo de empresa

Economía en expansión y en recesión

Subtopic

La eficiencia en la gestión empresarial

La eficiencia en la gestión empresarial

Matriz DOFA

Matris PEST

Punto de equilibrio

Análisis de costo

Utilidad

Luis Ernesto Cortes Diazgranados Código:d0103643