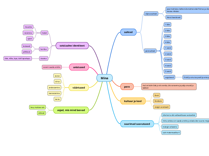
Mina

suhted

sõprussuhted

paar tüdrukut, kellest üks tüdruk elab Pärnus ja ülejäänud teistes riikides

klassi kaaslased

peresuhted

1 õde

2 õde

3 õde

4 õde

1 vend

2 vend

3 vend

4 vend

5 vend

sugulased

9 tädi ja onu isa poolt ja ema poolt

pere

mul on kolm õde ja viis venda, üks vanaema ja palju onusid ja tädisid

kultuur ja keel

Eesti

Eestlane

räägin venekeelt

suurimad saavutused

ühe korra olin vallavalitsuse vastuvõtul

minu unistus on saada arstiks ja elada üksi suures majas

mängin orkestris

sain matemaatika 4

sotsiaalne identiteet

hobid

muusika

reisimine

sport

haridus

lasteaed

põhikool

staatus

õde, nõbu, laps, tädi lapselaps,

unistused

soovin saada arstiks

väärtused

ausus

siirus

andestamine

kannatamine

tervis

asjad, mis mind laevad

hea, maitsev toit

sõbrad