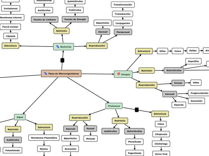
Tipos de Microorganismos

Bacterias

Nutrición

Fuente de Carbono

Autótrofos

Heterótrofos

Fuente de Energía

Fotótrofos

Quimiótrofos

Reproducción

Asexual

Bipartición

Parasexual

Conjugación

Transducción

Transformación

Estructura

Cápsula

Pared Celular

Membrana interna

Inclusiones

Ribosomas

Mesosomas

Cromosoma

Fimbrillas

Flagelo

Hongos

Estructura

Hifas

Volva

Estipe

Anillo

Himeno

Lamina

Laminilla

Píleo

Nutrición

Heterótrofos

Saprófito

Simbióticos

Parásitos

Reproducción

Asexual

Esporas

Gemación

Fragmentación

Sexual

Hifas

Algas

Estructura

Membrana Plasmática

Núcleo

Mitocondria

Cloroplasto

Nutrición

Autótrofos

Fotosíntesis

Reproducción

Sexual

Asexual

Fragmentación

Protozoos

Estructura

Cilios

Citoprocto

Citofaringe

Surco Oral

Vacuola Contráctil

Micronúcleo

Macronúcleo

Vacuola Digestiva

Nutrición

Autótrofos

Heterótrofos

Pinocitosis

Fagocitosis

Reproducción

Sexual

Meiosis

Asexual

Bipartición

Gemación

Esporulación

Virus

Estructura

Genoma vírico

Cápsida

Cubierta Membranosa

Nutrición

Carecen de nutrición

Reproducción

Ciclo lítico

Ciclo lisogénico