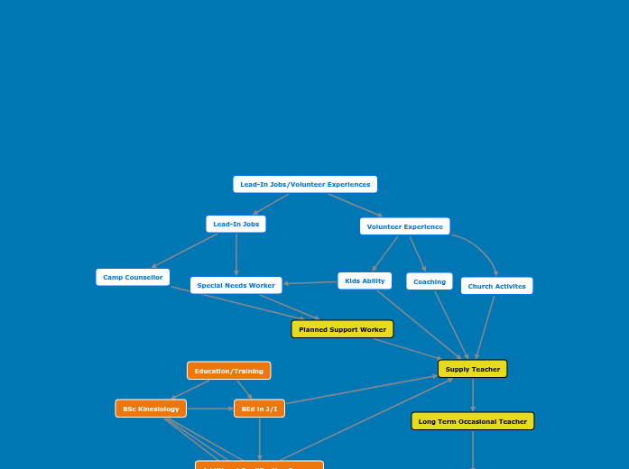
Lead-In Jobs/Volunteer Experiences

Volunteer Experience

Church Activites

Coaching

Kids Ability

Lead-In Jobs

Camp Counsellor

Special Needs Worker

Education/Training

BSc Kinesiology

BEd in J/I

Additional Qualification Courses

Planned Support Worker

Supply Teacher

Long Term Occasional Teacher

Teacher

Fitness Training

Health/Wellness Promotion

Physiotherapy

Department Head

Administration (VP, Principal)

Professor/Instructor of Education

Lead-In/Volunteer Experience

Entry Level Job

Education/Training

Related Careers

Career Progression