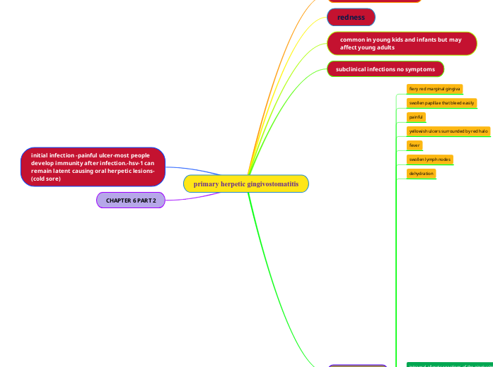
primary herpetic gingivostomatitis
herpes simplex type 1 virus
redness
common in young kids and infants but may affect young adults
subclinical infections no symptoms
initial infection -painful ulcer-most people develop immunity after infection.-hsv-1 can remain latent causing oral herpetic lesions-(cold sore)
manifestations
fiery red marginal gingiva
swollen papillae that bleed easily
painful
yellowish ulcers surrounded by red halo
fever
swollen lymph nodes
dehydration
intraoral allergic reactions of the gingiva/mucosa
ingredients in toothpaste,mouthwash and chewing gum allergic reactions of the gingiva
most common in those with history of other allergies
tissue sloughing of mucosa
usually the results of flavour addictives in a product
common flavor additives known to cause reactions of the gingiva cinnamon and carvone
Erythema multiforme
disorder of the skin and mucous membranes
due to allergic reaction or infection
large symmetrical red blotches
blisters and ulcer on oral mucous membrane
crust formation on lower lip
oral lichen planus
skin ad mucous membranes
characterized by purplish itchy,swollen rash on skin
lacy white patches
cause unknown
can last many years
redness on gingiva
ulceration
raised white lesions
Epiludes
fibrous epulis
calcifying fibroblastic granuloma
pyogenic granuloma
peripheral giant cell granuloma
Neoplasms
premalignant
Leukoplakia
Erythroplakia
malignant
squamous cell carcinoma
Leukemia
Lymphoma
Endocrin, Nutritional, Metabolic disease
Vitamin C deficiency
Traumatic lesions
Physical/mechanical insults
Frictional keratosis
Toothbrushing induced gingival ulceration
factitious injury (self -harm)
chemical insults
Etching
Chlorhexidine
Acetylsalicylic acid(asprin)
Cocaine
Hydrogen peroxide
Dentifrice detergents
paraformaldehyde or calcium hydroxide
Chemical insults
burns
Gingival Pimentation
Melanoplakia
Smoker's melanosis
Drug induced pigmentation
Antimalarials
Minocycline
Amalgam tatoo
