ADIn Genérica
Conceito
Legislação
Art. 103 CF
Lei 9868/99
Competência
STF
Finalidade
Declarar incompatibilidade de lei ou ato normativo com a CF
Caracterísicas
Não tem partes, mas interessados
Não tem lide
Pedido de desistência
Princ da indisponibilidade da instância
Caráter dúplice
Prescrição e decadência
não se sujeitam
Não admite intervenção de terceiro
Admissibilidade de "amicus curiae"
Relevância da matéria
Necessidade de prova da representatividade adequada
Despacho irrecorrível
Irrecorribilidade do acórdão
Objeto
Lei ou ato normativo
Federal
Estadual
DF em competência estadual
Pressupostos
Emanado do Poder Público
Posterior à CF/88
Geral, abstrato e impessoal
Ofender diretamente a Constituição
Vigência
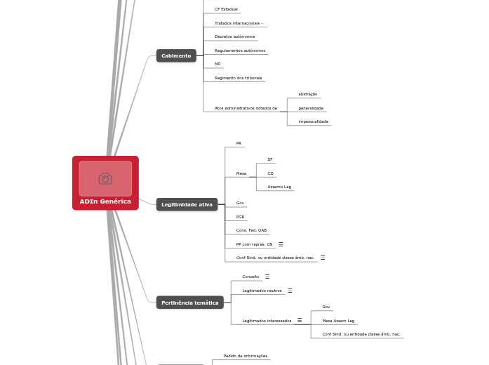
Cabimento
EC
CF Estadual
Tratados internacionais -
Decretos autônomos
Regulamentos autônomos
MP
Regimento dos tribunais
Atos administrativos dotados de
abstração
generalidade
impessoalidade
Legitimidade ativa
PR
Mesa
SF
CD
Assemb Leg
Gov
PGR
Cons. Fed. OAB
PP com repres. CN
Conf Sind. ou entidade classe âmb. nac.
Pertinência temática
Conceito
Legitimados neutros
Legitimados interessados
Gov
Mesa Assem Leg
Conf Sind. ou entidade classe âmb. nac.
Procedimento
Pedido de informações
Manifestação sucessiva
AGU
Defesa do ato impugnado (ato vinculado)
PGR
Parecer independente
Liminar
Efeitos
Vinculante
Erga omnes
Repristinatíro
em regra ex nunc
Julgamento
Plenário do STF
Maioria absoluta
Quorum de 2/3
Pedido
Fechado
adstrito aos dipositivos impugnados
Causa de Pedir
Aberta
não adstrito ao parâmetro de constitucionalidade
Julgamento
Pode ser julgada procedente em parte
Intrepretação conforme a Constituição
Efeitos
Erga omnes
Ex tunc
Vinculante
Judiciário e Executivo
Reclamação no STF
Repristinatório
Possibilidade de manipulação dos efeitos
2/3 dos membros
por razão de segurança jurídica
restrição da abrangência da decisão e/ou efeito ex nunc
Processo
art. 102- I, "a", CF
Liminar:
