SABRE
INGRESO Y SALIDA
DEL SISTEMA
INGRESO
SI*XXX
SALIDA
SO*
PAIS
CODIFICAR
HCCC/COLOMBIA
HCCC/ITALY
DECODIFICAR
HCCC/BR
HCCC/IT
CIUDAD
CODIFICAR
W/-CC
W/-CCROMA
DECODIFICAR
W/*
W/*FCO
AEROPUERTO
CODIFICAR
W/-AP
W/-APROMA-FIUMICINO
DECODIFICAR
W/*
W/*FCO
AEROLINEA
CODIFICAR
W/-AL
W/-ALALITALIA
DECODIFICAR
W/*AL
W/*ALAZ
TIPO DE AVION
CODIFICAR
W/EQ-
W/EQ-AIRBUS
DECODIFICAR
W/EQ*
W/EQ*320
ITINERARIOS
SOLICITUD DE ITINERARIO
124NOVBOGFCO
ITINERIO CON HORA DE SALIDA
124NOVBOGFCO1500
ITINERARIO DIRECTO
124NOVBOGFCO/D
VENTA DE SILLAS
01Y1= Constante + cantidad de sillas +clase + segmento de vuelo
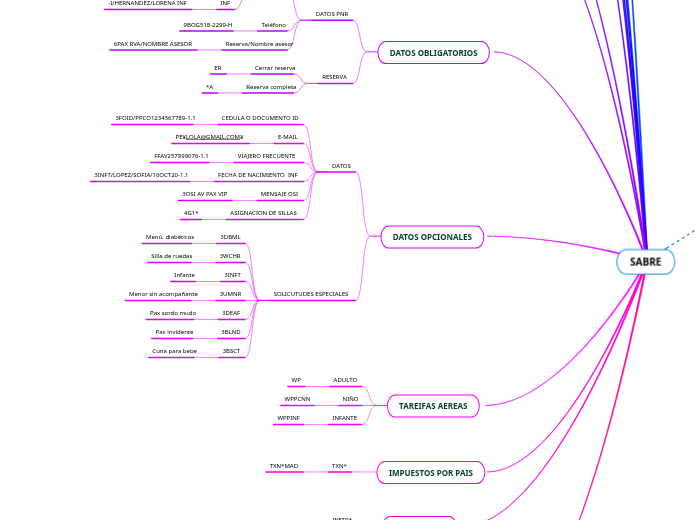
DATOS OBLIGATORIOS
DATOS PNR
Nombre
MR, MRS, MISS
-HERNANDEZ/LUISA MRS
CHD
-HERNADEZ/CAMILO CHD
INF
-I/HERNANDEZ/LORENA INF
Teléfono
9BOG518-2299-H
Reserva/Nombre asesor
6PAX RVA/NOMBRE ASESOR
RESERVA
Cerrar reserva
ER
Reserva completa
*A
DATOS OPCIONALES
DATOS
CEDULA O DOCUMENTO ID
3FOID/PPCO1234567789-1.1
PE¥LOLA@GMAIL.COM¥
VIAJERO FRECUENTE
FFAV257999076-1.1
FECHA DE NACIMIENTO INF
3INFT/LOPEZ/SOFIA/16OCT20-1.1
MENSAJE OSI
3OSI AV PAX VIP
ASIGNACION DE SILLAS
4G1*
SOLICUTUDES ESPECIALES
3DBML
Menú, diabéticos
3WCHR
Silla de ruedas
3INFT
Infante
3UMNR
Menor sin acompañante
3DEAF
Pax sordo mudo
3BLND
Pax invidente
3BSCT
Cuna para bebe
TAREIFAS AEREAS
ADULTO
WP
NIÑO
WPPCNN
INFANTE
WPPINF
IMPUESTOS POR PAIS
TXN*
TXN*MAD
VER TIQUETE
WETR*
BUSCAR UNA RESERVA
FECHA Y APELLIDO
*-26SEP-VARGAS<<
APELLIDO
*-VARGAS
APELLIDO Y NOMBRE
*-VARGAS/JUAN<<
CODIGO RESERVA
*BCHM67
POR OFICINA
*-Q9NA-VARGAS/JUAN
AMADEUS
INGRESO Y SALIDA DEL SISTEMA
INGRESO
JI
SALIDA
JO*
PAIS
CODIFICAR
DC
DCNETHERLANDS
DECODIFICAR
DC
DCNL
CIUDAD
CODIFICAR
DAN
DANAMSTERDAM
DECODIFICAR
DAC
DACAMS
AERPUERTO
CODIFICAR
DAN
DANAMSTERDAM-SCHIPHOL
DECODIFICAR
DAC
DACAMS
AEROLINEA
CODIFICAR
DNA
DNAAIREUROPA
DECODIFICAR
DNA
DNAUX
TIPO DE AVION
CODIFICAR
DNE
DNEBOEING
DECODIFICAR
DNE
DNE737
ITINERARIOS
VUELOS DISPONIBLES
AN24NOVBOGAMS
VUELOS DISPONIBLES CON HORA
AN24NOVBOGAMS1800
VUELOS DISPONIBLES FECHA REGRESO
AN24NOVBOGAMS*30NOV
RESERVA DE VUELOS
constante + nº sillas+ clase + linea )
SS2Y4
DATOS OBLIGATORIOS
NOMBRE PASAJERO
ADULTO
NM1JIMENEZ/PABLO MR
NIÑO
NM1JIMENEZ/JOSE (CHD/14OCT15)
INFANTE (Asociado a un adulto)
NM1JIMENEZ/LOREMA MRS (INF JIMENEZ/CAMILA/16JUN20)
TELEFONO
APBOG9871243-H
NOMBRE DEL ASESOR
RFPEREZMARCELA
RESERVA
FINALIZAR LA TRANSACCION
ER
IGNORAR LA TRANSACCION
IG
DATOS OPCIONALES
VIAJERO FRECUENTE
FFN AV-765432
MENSAJE OSI
OS AV PAX VIP
MAPA DEL AVION
SM1
SOLICITUDES ESPECIALES
SRVGML
Menú vegetariano
SRWCHC
Silla de ruedas
ESTADO DEL TIQUETE
TKOK
BUSCAR UNA RESERVA
CODIGO DE RESERVA
RT ABCFG6
APELLIDO
RT/AMAYA
FECHA Y APELLIDO
RT/19MAY-AMAYA
