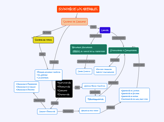
ECONOMÍA DE LOS MATERIALES
Sistema de Consumo
Limites
Recursos Naturales
(RRNN) al limite de su capacidad
Cambio Climatico
Ecosistemas y Comunidades
*Felicidad y bienestar
*habitat y funcionalkidad
*Explotación
*Producción
*Consumo
*Disposición
Químicos Tóxicos y Sintéticos
*Neuroquimicos
Consumo y Producción
Basura en poco tiempo
*Generación de Lixiviados
*Generación de Vectores
*Generación de metales
*Contaminación del suelo, agua y aire
*Obsolescencia Programada
*Obsolescencia de Consumo
*Obsolescencia Percibida
Sistema en crisis
