
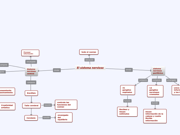
encargado del equilibrio
controla las funciones del cuerpo
Reciben y llevan estímulos
llevan información de la cabeza y cuello Recibe información
Corteza
Hipotálamo
Hipofisis
se encarga de controlar la actividad de otras glándulas y de regular determinadas funciones del cuerpo, como el desarrollo o la actividad sexual.
Glándula de secreción interna del organismo que está en la base del cráneo
es una región nuclear del cerebro que forma parte del prosencéfalo secundario, y se sitúa por debajo del tálamo.1
controla el funcionamiento del sistema nervioso y la actividad de la hipófisis.
La corteza o córtex cerebral es la sustancia gris que cubre la superficie de los hemisferios cerebrales
Es en la corteza cerebral donde ocurren la percepción, la imaginación, el pensamiento, el juicio y la decisión.
Hemisferio Izquierdo
Hemisferio Derecho
Creatividad artística
Pensamiento Razonamiento