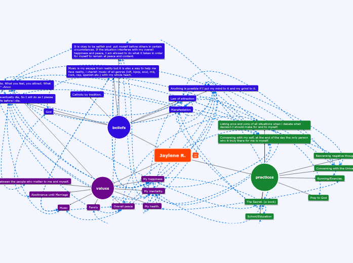
Jaylene R.
beliefs
God
Law of attraction
Manefestation
I will have an end, I will eventually die, So I will do as I please in order to live my best life before i die.
It is okay to be selfish and put myself before others in certain circumstances. If the situation interferes with my overall happiness and peace, I am allowed to do what it takes in order for myself to remain at peace and content.
Music is my escape from reality but it is also a way to help me face reality, i cherish music of all genres (lofi, kpop, soul, rnb, rock, rap, spanish etc.) with my whole heart.
Anything is possible if I put my mind to it and my grind to it.
Catholic by tradition.
values
Family
Overall peace
Absitinance until Marriage
Music
Trust between the people who matter to me and myself.
My happiness
My health.
“What you think, you create. What you feel, you attract. What you imagine, you become.” -Anon
My mentality.
practices
Pray to God
Conversing with the Universe
The Secret. (a book)
School/Education
Running/Exercise.
Resversing negative thoughts into positive thoughts.
Listing pros and cons of all situations when i debate what decision I should make for and to myself.
Conversing with my self, at the end of the day the only person who it truly there for me is myself.
