Proceso de venta Colpatria
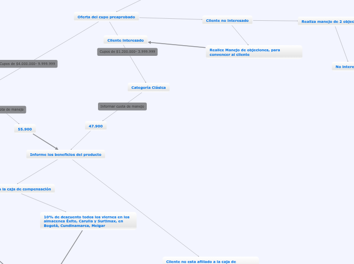
Oferta del cupo preaprobado
Categoría Clásica
47.900
Informe los beneficios del producto
Cliente Afiliado a la caja de compensación
15% de descuento en droguerías Cafam
10% de descuento todos los viernes en los almacenes Éxito, Carulla y Surtimax, en Bogotá, Cundinamarca, Melgar
Cliente no esta afiliado a la caja de compensación, se realiza la venta y se ofrece el beneficio.
Categoría Oro
55.900
Cliente no interesado
Realice Manejo de objeciones, para convencer al cliente
Realiza manejo de 2 objeciones
No interesado
Finalice la llamada
Cliente interesado
Beneficio por adquirir la TDC Cafam
20% de descuento todos los días en las droguerías Cafam, sobre el valor de sus compras.
Cliente Desea el producto
Realice el cierre de la venta
Registre la dirección (nomenclatura, Barrio, ciudad) e informe la jornada de entrega
Realice la tipificación en Presence como venta efectiva
Confirme el realce de la tarjeta y la documentación a entrega y a diligenciar
Cliente no interesado
Realice manejo de objeciones
Cierre no exitoso
Finalice la llamada
