Con sus
Si no
pero
Los norteamericanos lo descartaron
esquemas Teoricos y practicos
Instancias Sociales de cada Pais.
Para
de
en cuanto a la realización de
Ayudar
que puede ser
Sin importar
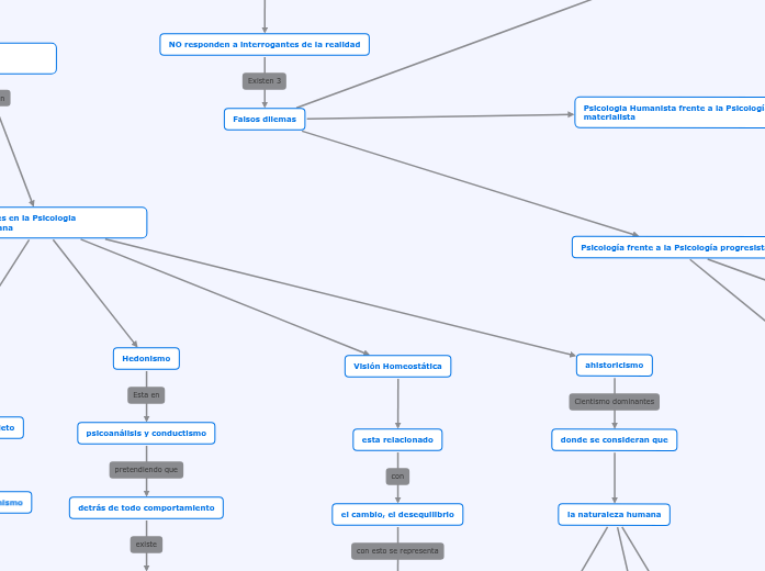
Existen 3
que se realizaron en diferentes contextos
Cientismo dominantes
no interpretadas como
y
con esto se representa
con
existe
pretendiendo que
Esta en
de los problemas
Por ende
al no verse en
Como
El problema radica en
De manera para responder
Es decir
con
Concepción hacia
Existen
Modelos dominantes
Donde se requirió de un
Hace Referencia a
Que son:
Que son
Que son:
A Causa de:
Se pueden sintetizar 3 Causas
Pobreza del aporte histórico
Se puede identificar por
A Causa de
Un interés.
Son cambios, Transformaciones en base a factores raciales, económicos y políticos.

Hacia una Psicología de la Liberacion

Se ve por

de manera

Directa

Indirecta

Latinoamérica

Tiene un crecimiento

un Impacto Social.

Esclavitud de la Psicología

Donde se percibe que se hunden las Raíces Históricas.

No revisar deficiencias.

de la miseria Histórica

Mimetismo cientista.

Surgió una ide parecida a la de norteamerica.

Reconocimiento Científico y Status Social.

Bagaje Conceptual

De cacater

Metodológico

Practico

Carencia de una Epistemología adecuada

Que poco se discuten y proponen alternativas

5 Posibilidades en la Psicologia Latinoamericana

Positivismo

Rechaza la negatividad

la realidad, lo verificable, lo verdadero

Datos positivos

se pueden comprobar y controlar variables

El que, como, para que y porque.

Individualismo

se asume al sujeto

Entidad de si mismo

La inexistencia.

una colectividad ( relaciones interpersonales)

ignora la realidad

de

Estructuras Sociales

Problemas estructurales

Problemas personales.

Hedonismo

psicoanálisis y conductismo

detrás de todo comportamiento

una búsqueda de

placer

satisfacción

Visión Homeostática

esta relacionado

el cambio, el desequilibrio

ruptura, conflicto y crisis

Tienen luchas sociales

Trastornos personales

ahistoricismo

donde se consideran que

la naturaleza humana

necesidades

construccionismo social

que se pueden ver por medio de

modelos

Transculturales

Transhistóricas

y lleva a

DISTORSIÓN DE REALIDAD

inteligencia

Dogmatismo Provinciano

NO responden a interrogantes de la realidad

Falsos dilemas

Psicología científica con alma

Oposición entre

Planteamiento de la psicologia

Antropologia cristiana

Psicologia Humanista frente a la Psicología materialista

Comprende al ser humano

la postura

Util, practico y a la vez no.

Psicología frente a la Psicología progresista

Aplicación hacia el afianzamiento

de un orden social injusto

Tiene como función

A los pueblos

en ser mejor

historia, persona, colectividad

Tiene la capacidad

ocultar y explicar la REALIDAD

Reforzar y transformar

EL ORDEN SOCIAL

Hace una critica hacia Norteamérica.

Hacia los factores

Individuales

Subjetivos.

Se hace

en

Que sirve para negociar con

donde se busca

como el Conductismo

y se apropian de la Psicologia Cognitiva

el problema NO radica en las virtudes y defectos

en el mimetismo de aceptar los modelos vigentes de Estados Unidos.

Teorias

Ideas

Planteamientos.

Topic flotante

Referencia:

Martín-Baró, I. (2006). Hacia una psicología de la liberación. Psicología sin fronteras: revista electrónica de intervención psicosocial y psicología comunitaria, 1(2), 1.