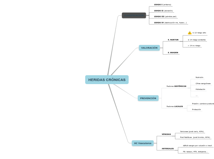
HERIDAS CRÓNICAS
CLASIFICACIÓN
GRADO I (eritema)
GRADO II (abrasión)
GRADO III (pérdida piel)
GRADO IV (destrucción ms, hueso...)
VALORACIÓN
E. NORTON
≤ 12 riesgo alto
≤ 14 riesgo evidente
> 14 no riesgo
E. BRADEN
PREVENCIÓN
Factores SISTÉMICOS
Nutrición
Cifras sanguíneas
Hidratación
...
Factores LOCALES
Presión: cambios posturales
Protección
HC Vasculares
VENOSAS
Varicosas (post variz, 40%)
Post flebíticas (post trombo, 60%)
ARTERIALES
déficit sangre por oclusión o insuf.
FR: tabaco, HTA, dislipenia...
