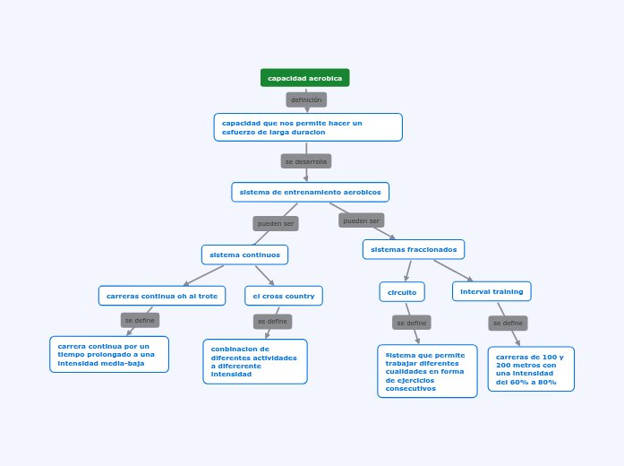
capacidad aerobica
capacidad que nos permite hacer un esfuerzo de larga duracion
sistema de entrenamiento aerobicos
sistema continuos
carreras continua oh al trote
carrera continua por un tiempo prolongado a una intensidad media-baja
el cross country
conbinacion de diferentes actividades a difererente intensidad
sistemas fraccionados
circuito
sistema que permite trabajar diferentes cualidades en forma de ejercicios consecutivos
interval training
carreras de 100 y 200 metros con una intensidad del 60% a 80%
