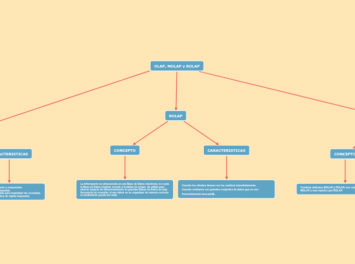
OLAP, MOLAP y ROLAP
MOLAP
CONCEPTO
Los datos de origen y sus agregaciones están en una estructura multidimensional, ofrece un rendimiento teóricamente superior al reorganizar físicamente los datos y normalmente dan más funcionalidad, permitiendo operaciones específicas sobre el cubo para potenciar su análisis.
CARACTERISTICAS
Excelente rendimiento y compresión.
Mejor tiempo de respuesta.
Estructura optimizada para maximizar las consultas.
Apropiado para cubos de rápida respuesta.
ROLAP
CONCEPTO
La información es almacenada en una Base de Datos relacional, no copia la Base de Datos original, accede a la tablas de origen. Se utiliza para ahorrar espacio de almacenamiento en grandes Bases de Datos de baja frecuencia de consulta; si sus datos no se organizan de manera correcta el rendimiento puede ser malo.
CARACTERISTICAS
Cuando los clientes desean ver los cambios inmediatamente.
Cuando contamos con grandes conjuntos de datos que no son frecuentemente buscados.
OLAP
CONCEPTO
Combina atributos MOLAP y ROLAP, son cubos mas pequeños que MOLAP y mas rápidos que ROLAP.
CARACTERISTICAS
Cubos que requieren rápida respuesta.
Cuando existen sumarizaciones basadas en una gran cantidad de datos de origen.
Solución de compromiso para bajar el espacio ocupado sin perjudicar totalmente el rendimiento de las consultas.
