INFERENCIA
Métodos de muestreo.
Caracterizada por recoger información sobre dicha población dependiendo de las preguntas que queramos contestar para garantizar que las muestras sea representativas.
Muestreo aleatorio simple
Este se utiliza cuando los elementos de la población son homogéneas respecto a la característica analizada.
Muestreo estratificado
Se realiza cuando los elementos de la población no son homogéneas respecto a la variable de estudio, sino que se comportan de forma diferente según una o mas características.
Muestreo sistemático
Se usa cuando los individuos de a población están ordenados en lista, otro propósito de este muestreo es que los elementos mas parecidos tienden a estar cercanos unos a otros.
Muestreo por conglomerados
Se suele utilizar cuando es costoso efectuar un muestreo aleatorio simple y los elementos se encuentras agrupados de manera natural en conglomerados homogéneos entre si.
Simulación de variables aleatorias
Consiste en llevar a cabo una serie de experimentos numéricos desde una computadora digital que reproduzca las variables y las relaciones matemáticas y lógicas mas relevante del fenómeno que se estudia.
Es una forma mas efectiva y fácil de ilustrar por consiguiente su comprensión es mas amigable con respecto a conceptos estadísticos.
Estimación puntual
Su objetivo es obtener un valor para un parámetro desconocido en un modelo a partir de los datos de una muestra
Propiedades principales de los estimadores
La insesgadez
La media es el parámetro que tratamos de estimar sin importar el tamaño de la muestra
La consistencia
La media se aproxima al parámetro a medida que aumenta el tamaño muestral
La eficencia
Es un estimador mucho mas eficiente que otro si tiene menor varianza
La robustez
Experimenta una ligera modificación entonces el estimador cambia también de una manera similar
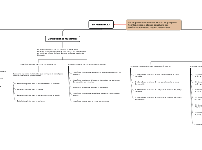
Distribuciones muestrales
Es fundamental conocer las distribuciones de estos estadísticos para poder abordar la construcción de intervalos de confianza y los criterio de decisión en los contrastes de hipótesis.
Estadísticos pivote para una variable normal
Busca una expresión matemática que corresponda con alguna de las distribuciones ya estudiadas.
Estadístico pivote para la media conocida la varianza
Estadístico pivote para la media
Estadístico pivote para la varianza conocida la media
Estadístico pivote para la varianza
Estadístico pivote para dos variables normales
Estadístico pivote para la diferencia de medias conocidas las varianzas.
Estadístico pivote con diferencias de medias con varianzas desconocidas pero iguales.
Estadístico pivote con diferencias de medias
Estadístico pivote para la razón de varianzas conocidas las medias.
Estadístico pivote para la razón de varianzas
Intervalos de confianza
Nos permite encontrar un intervalo que nos de información sobre la incertidumbre que existe en la estimación; intervalo de confianza unilateral izquierdo 1 − ∞ para el parámetro θ y intervalo de confianza unilateral derecho 1 − ∞ para el parámetro θ
Intervalos de confianza para una población normal
El intervalo de confianza 1 − ∞ para la media μ, con σ conocida
El intervalo de confianza 1 − ∞ para la media μ, con σ desconocida
El intervalo de confianza 1 − ∞ para la varianza σ2, con μ conocida
El intervalo de confianza 1 − ∞ para la varianza σ2, con μ desconocida
Intervalo de confianza para dos poblaciones normales.
El intervalo de confianza 1 − ∞ para la diferencia de medias μ_X − μ_Y , con σ_X y σ_Y conocidas.
El intervalo de confianza 1 − ∞ para la diferencia de medias μ_X − μ_Y , con σ_X y σ_Y desconocidas pero iguales.
El intervalo de confianza 1 − ∞ para la diferencia de medias μ_X − μ_Y , con σ_X y σ_Y desconocidas.
El intervalo de confianza 1 − ∞ para la razón de varianzas σ2_X/σ2_Y , con μ_X y μ_Y conocidas.
El intervalo de confianza 1− ∞ para la razón de varianzas σ2_X / σ2_Y , con μX y μY desconocidas.
El intervalo de confianza 1 − ∞ para la diferencia de medias μ_D = μ_X − μ_Y.
R calcularemos los intervalos de confianza
Intervalos para la diferencia de medias: t.test
Intervalos para la razón de varianzas: var.test
Intervalo de confianza para proporciones
El intervalo de confianza asintótico 1 − ∞ para la proporción p
Determinación del tamaño muestral
El propósito es encontrar el tamaño muestral n que nos garantice una precisión determinada del intervalo de confianza.
Teoría de errores en experimentación
El error de una medida es la diferencia entre el valor obtenido al realizar la medición y el valor real de la magnitud. Los factores que influyen en lo errores de medida pueden ser:
Errores sistemáticos
Son debidos a defectos en los aparatos de medida o al método de trabajo. se reproducen constantemente y actúan en el mismo sentido, lo cual produce sesgo en las mediciones
Errores no sistemáticos o aleatorios
Son los debidos a causas imponderables por lo que alteran aleatoriamente las medidas. pueden ser accidentales o provocadas en aumento en la variabilidad de las mediciones
