MERCADEO, MERCADOTECNIA O MARKETING
Es la disciplina empresarial que se responsabiliza del estudio, comprensión y comportamiento del mercado. Se trata de un conjunto de técnicas que permiten el desarrollo de la actividad comercial con el fin de lograr el objetivo de ganancias, enfocándose principalmente en la fidelización del cliente.
OBJETIVO
Atraer, captar, retener y crear lealtad en los clientes, a través de la satisfacción de sus deseos y necesidades.
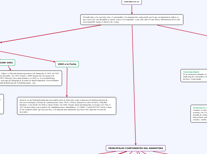
IMPORTANCIA
El marketing es la conexión entre el consumidor y la organización empresarial, por lo que su importancia radica en que a través de esta disciplina se puede conocer al comprador y por ende saber lo que busca; información sin la cual sería imposible lograr el objetivo de ventas.
HISTORIA DEL MARKETING
(Breve reseña a través de la presente infografía)
1450-1900
Aparece la publicidad impresa que permite la difusión masiva de textos impresos. En este lapso de tiempo emergen las revistas como medio de comunicación (1663), y los poster.
1920-1949
Emergen nuevos medios de comunicación dando inicio con la publicidad radiofónica. Alrededor de 1941 surge la publicidad televisiva, y para alrededor de mediados de los años 90, el 50% de los hogares ya contaba con telefonía fija.
1950-1972
El Marketing florece especialmente a través de publicidad televisiva. Emerge el telemarketing como una táctica común para ponerse en contacto con el consumidor.
1973-1994
Surge la era digital: En 1973 Martin Cooper realiza la primera llamada telefónica a través de un teléfono móvil; en 1981, IBM lanza su primer ordenador personal. Entre 1990 y 1994, se producen importantes avances en la tecnología 2G, que sentaría las bases de la futura explosión de la televisión móvil. En abril de 1994, se produce el primer caso de spam comercial a través del comercio electrónico. Es necesario mencionar que para esta época y apoyada por las nuevas tecnologías, la publicidad impresa también vive un nuevo boom.
1995-2002
Se da inicio a la burbuja punto com: Yahoo! y Altavista lanzan sus motores de búsqueda en 1995. En 1997, Ask.com hace lo propio con su propio buscador. En 1998, Google y MSN lanzan nuevos motores de búsqueda. En el año 2000, se lanza PPC/Adword. Cinco años después, en 2005, se crea la plataforma Google Analytics. En 1998 surge el concepto del blogging de la mano de Brad Fitzpatrick, Evan Williams y Meg Hourihan ya para el 2010, etalla definitivamente la burbuja punto com.
2003 a la Fecha
Inicia la era del inbound marketing (mercadotécnica de atracción) como respuesta a la implementación de nuevas tecnologías y formas de comunicación: Entre 2003 y 2004 se lanzan tres redes sociales: LinkedIn, MySpace y Facebook. En 2006 se lanza Twitter. En 2009, Google lanza las búsquedas en tiempo real. Para el 2011 un porcentaje representativo de ciudadanos posee Smartphone, y/o Tablet. A partir del 2012 inicia el auge de las compras online que hoy por hoy, es la apuesta más importante que hacen las empresas en tema de mercadeo
PRINCIPALES COMPONENTES DEL MARKETING
Necesidad
Estado de carencia que se percibe en un individuo
Deseo
Forma que toma la necesidad influenciada por la cultura y personalidad del individuo.
Demanda
Es el deseo respaldado por el poder adquisitivo del individuo
Satisfacción
Es el grado en que el desempeño percibido de un producto coincide con las expectativas del consumidor.
Calidad
Es el conjunto de propiedades y características de un producto o servicio que le confieren la capacidad de satisfacer necesidades, gustos y preferencias, y cumplir con las expectativas del consumidor.
Mercado
Es el conjunto de todos compradores reales y potenciales de un servicio o producto. También llamado punto de reunión entre la oferta y demanda.
Cliente.
Comprador potencial o real de los productos o servicios.
Poder Adquisitivo
Es la cantidad de bienes o servicios que puede conseguir un agente económico, con una cantidad fija de dinero, según sea el nivel de precios.
PRINCIPALES TIPOS DE MARKETING
Existen muchos tipos de marketing dado que éste tiene una relación directa con los cambios de comportamiento de la sociedad y necesita estar siempre adaptándose. No obstante, mencionaremos los más relevantes.
Marketing Digital
Es la estrategia realizada en el ambiente online, que incluye marketing de contenidos, redes sociales y de búsqueda. Hoy por hoy, el más usado.
Marketing Offline
Este es el tipo de Marketing tradicional. Envuelve todas las acciones hechas fuera de internet como anuncios en un periódico, y/o distribución de Merchandising. Tenemos también el Telemarketing por ejemplo.
Outbound Marketing
Este tipo de Marketing es un abordaje activo al cliente por parte de las empresas para acaparar su atención y poder conquistar nuevos clientes. Ha sido una estrategia cuestionada en la medida en que en ocasiones interrumpe las actividades cotidianas del consumidor generando una perspectiva negativa.
Inbound Marketing
Es la contraposición al Outbound. Este tipo de marketing busca que en lugar de invadir la rutina de las personas, se atraiga al consumidor con contenidos relevantes haciendo que se conviertan en leads (cliente potencial) y luego en clientes reales.
Marketing de contenidos
Consiste en ofrecer contenidos relevantes y valiosos para la persona, con el objetivo de engancharla a lo largo de su jornada de compra y generar una percepción positiva de la marca.Estos contenidos son ofrecidos a tarves de blogs, redes sociales, emails, ebooks, infográficos, webinars, entre otros.
