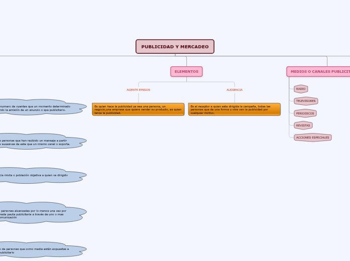
PUBLICIDAD Y MERCADEO

LA PUBLICIDAD

La publicidad se define por un conjunto de estrategias orientadas a dar a conocer productos y servicios a la sociedad. Sin embargo, no solo se trata de que las personas sepan que existes, sino también de otorgar cierta reputación a lo que se ofrece.

TIPOS

AUDIENCIA DE LA PUBLICIDAD

se refiere al numero de oyentes que un momento determinado están siguiendo la emisión de un anuncio o spa publicitario.

AUDIENCIA ACUMULADA

Es el total de personas que han recibido un mensaje a partir de emisiones sucesivas de este que un mismo canal o soporte.

AUDIENCIA PRIMARIA O ÚTIL

Es la audiencia mixta o población objetiva a quien va dirigido el anuncio

AUDIENCIA NETA

Es e total de personas alcanzadas por lo menos una vez por una determinada pauta publicitaria a través de uno o mas medios de comunicación

AUDIENCIA MEDIA

Es el numero de personas que como media están expuestas a un anuncio publicitario

AUDIENCIA DUPLICADA

Se refiere a los consumidores que oyen o ven el anuncio de un mismo producto a través de medios de comunicación diferentes

AUDIENCIA SIN DUPLICAR

Es el numero de personas que leen, oyen un anuncio al menos una sola vez

ELEMENTOS

AGENTE EMISOR

Es quien hace la publicidad ya sea una persona, un negocio,una empresa que quiere vender su producto, es quien lanza la publicidad.

AUDIENCIA

Es el receptor a quien esta dirigida la campaña, todas las personas que de una forma u otra ven la publicidad por cualquier motivo.

MEDIOS O CANALES PUBLICITARIOS

RADIO

TELEVISORES

PERIODICOS

REVISTAS

ACCIONES ESPECIALES

CARACTERISTICAS

PERSUASIÓN

NOVEDAD

CONSTANCIA

INFORMAR

FRASES PUBLICITARIAS

HERRAMIENTAS

ORIGINALIDAD

MEDIOS PARA LLEGAR AL PUBLICO