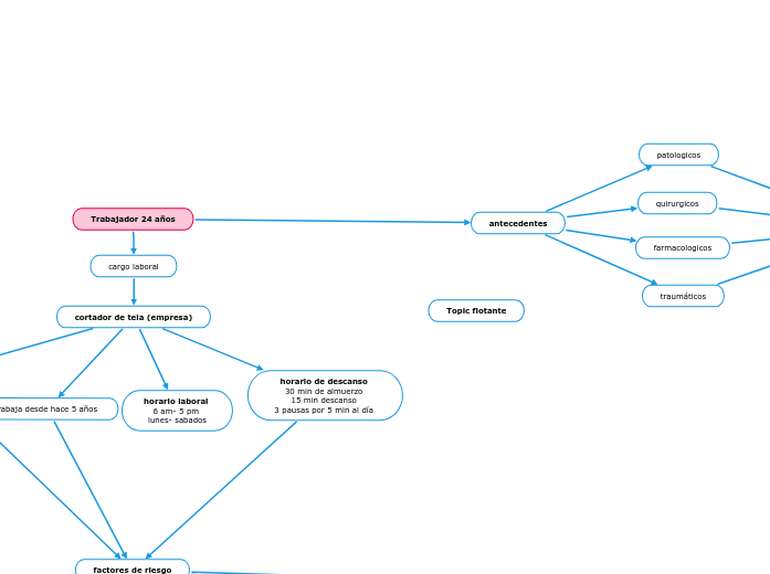
Trabajador 24 años

cargo laboral

cortador de tela (empresa)

horario laboral
6 am- 5 pm
lunes- sabados

horario de descanso
30 min de almuerzo
15 min descanso
3 pausas por 5 min al día

tiempo laboral total
10 horas al día

trabaja desde hace 5 años

antecedentes

patologicos

niega

quirurgicos

farmacologicos

traumáticos

factores de riesgo

factores de riesgo físicos

exposición

ruido de maquina

alteración sist.vestibular

menor iluminación

vibración de maquina

factores de riesgo psicosociales

contrato por obra y labor

factores de riesgo químicos

exposición

varsol

largo plazo

alterar patrón inspiratorio-espiratorio

silicona en spray

desengrasante

aceite maquina

riesgo de seguridad

maquina cortadora

riesgo de accidente laboral

no usa elementos de bioseguridad

factores de riesgo biomecánico

postura

bipedestación prolongada

MMSS

MMII^

sobrecarga muscular

fatiga y tensión muscular

sobrecarga en meniscos

flexión de rodilla

tronco

flexión

mesa de puesto de trabajo baja

desempeño muscular

movimiento

movimientos repetitivos

producto elaborado

largas horas de jornada laboral

mayor exigencia

descanso

tiempo de
alimentación

tiempo de vida social

salario

estrés

hábitos adictivos

fumar

estrés oxidativo

demanda energética

tomar

atención y concentración

alerta, atención y cognición

centro de masa hacia adelante

perdida equilibrio

marcha, locomoción y balance

hombro

elevación de hombro

postura

dolor

abducción

zona cervical

extensión cervical

brazo

flexión codo

Topic flotante