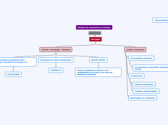
Encontramos

Modelos de enseñanza en Ciencias

Dos tipos

Ciencia, Tecnología , Sociedad

Busca encontrar conexiones entre conceptos y teorías de la ciencia y la realidad

TECNOLOGÍA

Incorpora un nuevo componente

CONTEXTO

Nuevas METAS

Formar ciudadanos críticos y con posibilidades de incidir en la toma de decisiones políticas

Cambio conceptual

Preocupación principal

Los alumnos no aprenden conceptos de ciencia

Componente

Variable psicológica

Variable epistemológica

Estrategias de enseñanza

Topic flotante