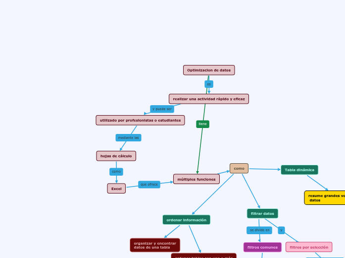
Optimizacion de datos
realizar una actividad rápido y eficaz
utilizado por profesionistas o estudiantes
hojas de cálculo
Excel
múltiples funciones
como
ordenar información
organizar y encontrar
datos de una tabla
ordenar tablas con una o más
 columnas
filtrar datos
filtros comunes
seleccionar y elegir valores
filtros de comparación incorporados
filtros por selección
más allá de una filtración normal
filtración avanzada
Tabla dinámica
resume grandes volúmenes de
 datos
mayor detalle y reponder a
 preguntas de los datos
