Üleminek tööstus- ehk industiaalühiskonda

Ajalugu

Industriialühiskonnale eelnes agraarühiskond

Industriialühiskond on ühiskonnakorraldus, kus inimeste põhiline tegevusala on põlluharimine ja karjakasvatus, rannikualadel ka kalapüük enda elatamiseks.

Kõik eluks vajaliku tootsid käsitööna

Linnad olid väikesed

Suurem osa rahvastukust elas maal

19.sajandi alguses elas vaid 3% maakeraelanikkonnast linnades

21.sajandiks oli see tõusnud peaaegu 50%

Üleminek indutriaalühiskonnale

Esimesena toimus see inglismaal 18. sajandil

19. sajandi jooksul levis ka teistesseriikidesse

Tehnoloogia hakkas kiirelt arenema sellega tuli kaasa masstootmne

Linnadesse ja jõgede äärde hakati ehitama vabrikuid

Avaldus ka transpordi tormiline areng

purjelaevad asendati aurulaevadega

Rajati üleriikilikud raudteevõrgustikud

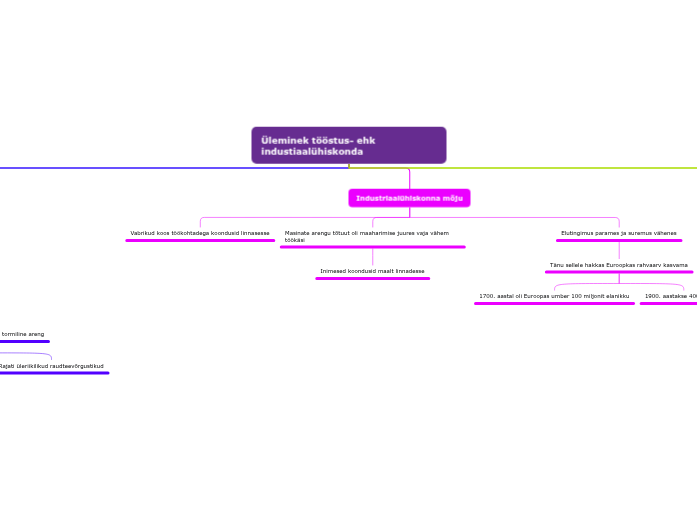
Industriaalühiskonna mõju

Vabrikud koos töökohtadega koondusid linnasesse

Masinate arengu tõtuut oli maaharimise juures vaja vähem töökäsi

Inimesed koondusid maalt linnadesse

Elutingimus parames ja suremus vähenes

Tänu sellele hakkas Euroopkas rahvaarv kasvama

1700. aastal oli Euroopas umber 100 miljonit elanikku

1900. aastakse 400 miljonit

Tööstusrevolutsioon

Sellel ajal maainna kolinud tööliste elutingimused olid viletsad

Suureks probleemiks oli ülerahvastus ja saaste

Industriaalühiskonna tõus ja langus Eesti

Esimene tööstuslik osaühikng Eestis oli 1857. aastal rajatud Kreenholmi Puuvillamanufaktuur

Sellest sai üks Venemaa suurimaid kergetööstusettevõtteid

Parast Vebemaa turu äralangemist iseseisvusaja algul toimus Eestis tööstuses suur ümberstruktureerimine.

Metalli- ja keemiatööstused kukkusid muutunud olute tõttu kokku

Tõelised intensiivne industrialiseerimine ja industriaalühiskonnale üleminek toimus toimus pärast teist maailmasõda Nõukogude Liidus

Linnad kasvasid tööliste siserändest

Tööliste majutamiseks ehitati palju paneelmaju

Taasiseseisvudes tabas Eesti suurtööstusi jälle krahh

Nõukoguse turn kadus ära ning suur osa tööstustehnikast oli ajale jalgu jäänud

Järjest rohkem hakkas tulema välisinvesteeringuid

Eesti kvalifitseeritud, end odav tööjõud muutis Eesti mõneks ajaks teiste Euroopa ettevõtete allhankemaaks

Põllumajandussektori osakaal on väga väikseks jäänud (4%)

Teenindussektor on nüüdseks saanud Eesti suurimaks (2013. aastal üle 65%)

Eesti on jõudnud infoühiskonda