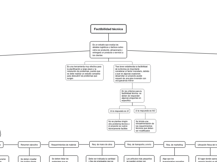
Factibilidad técnica

Es un estudio que evalúa los detalles logísticos o tácticos sobre cómo se producirá, almacenará y entregará un producto o servicio a los clientes

Es una herramienta muy efectiva para la planificación a largo plazo y la resolución de problemas, puesto que se debe realizar un estudio completo para descubrir los problemas que surgen

Tras tener establecida la factibilidad de la técnica es importante considerar el factor monetario, debido a que en algunas ocasiones desarrollar un proyecto puede requerir de una gran inversión con una ganancia menor

En los criterios para la factibilidad técnica se deben de responder algunas preguntas en especifico

Si la respuesta es SÍ

No se plantea ningún otro problema técnico y el proyecto se vuelve técnicamente factible

Si la respuesta es NO

Se brinda una retroalimentación de los requerimientos técnicos que deben ser modificados

Análisis

Hay que asegurarse incluir todos los requerimientos técnicos del negocio, desde la producción hasta el
envío al cliente

Resumen ejecutivo

Se deben resaltar los puntos claves de cada sección que se incluirá en el análisis de factibilidad técnica

Requerimientos de material

Se deben listar los materiales que se necesitarán para crear un producto o servicio, indicando dónde se obtendrán los materiales

Req. de mano de obra

Debe ser indicada la cantidad y tipo de empleados que se necesitan para administrar la empresa ahora y los que se tendrá que emplear a futuro

Req. de transporte y envío

Los artículos más pequeños se pueden enviar con transportistas locales, los artículos pesados o a granel a traves de una empresa de transporte o de carga.undefined

Req. de marketing

Algo que los inversionistas necesitan saber y es una consideración crucial es el cómo se llegará a los consumidores, porque sin ellos el negocio fracasara

Ubicación física del negocio

El lugar donde operara el negocio tendrá un efecto sobre su éxito, ya que se deben analizar las ventajas y desventajas sobre donde se ubicarán estas instalaciones

Req. tecnológicos

Cada negocio ocupa al menos algún tipo de tecnología para operar; El componente tecnológico debe incluir discusiones sobre los sistemas telefónicos, el hardware y softwate de los computadores y la admon. de inventarios