HISTORIA DE LAEDUCACION DESDE SUS INICIOS Y SUS CARACTERISTICAS

HISTORIA

CONCEPCIONES Y PRACTICAS EDUCATIVAS

CHINA

NO ERA NECESARIO ESTUDIAR

PARA LOS HOMBRES

LOS ANCIANOS

ENSEÑABAN

LAS MUJERES ERA OBLIGADO

SURGIERON

LAS ESCRITURAS JEROGLIFICAS

ENSEÑABAND DOS DISCIPLINAS

MUSICA

CEREMONIAS

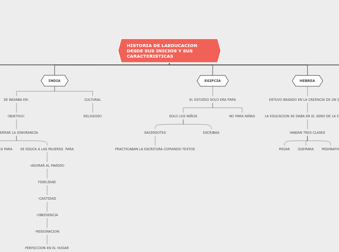
INDIA

SE BASABA EN:

OBJETIVO:

LIBERRAR LA IGNORANCIA

SE EDUCA A LOS BARONES PARA

-OBEDIENCIA

-RESPETO

-PIEDAD

SE EDUCA A LAS MUJERES PARA

-ADORAR AL MARIDO

FIDELIDAD

-CASTIDAD

-OBEDIENCIA

-RESIGNACION

PERFECCION EN EL HOGAR

CULTURAL

RELIGIOSO

EGIPCIA

EL ESTUDIO SOLO ERA PARA

SOLO LOS NIÑOS

SACERDOTES

PRACTICABAN LA ESCRITURA COPIANDO TEXTOS

ESCRIBAS

NO PARA NIÑAS

HEBREA

ESTUVO BASADO EN LA CREENCIA DE UN DIOS

LA EDUCACION SE DABA EN EL SENO DE LA FAMILIA

HABIAN TRES CLASES

MIGAR

GUEMARA

MISHNATH

GRECIA

SE FUNDAMENTA EN CREAR QUE SIRVAN AL FORTALECIMIENTO DEL ESTADO

POR ESO LA EDUCACIÓN QUEDO A MANOS DEL ESTADO

CARACTERISTICAS

Se pueden dividir en dos ramas principales:

Educación tradicional

Educación escolarizada

se puede dividir tomando otros parámetros

Educación religiosa

Tradicional

Militar

Científica

Atea

Nacionalista

Física