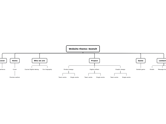
Website theme: Gestalt
Cover
Sentence
Home
Cover
Preview section
Who we are
Course Digital desing
Our biography
Project
Product design
Team works
Single works
Digital artifact
Team works
Single works
Graphic design
Team works
Single works
Game
Gestalt game
contact us
Emails
Message box
Link Instagram
