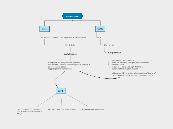
equazioni
intere
quando l'incognita non è presente al denominatore
5x+3=1/4x
svolgimento
svolgere tutte le operazioni presenti
trasportare i termini con l'incognita a sinistra e quelli senza a destra
raggiungere la forma base
fratte
k
6/x +1= 2x
svolgimento
scomporre i denominatori
mcm dei denominatori per ambo i membri dell'equazione
calcolare il CE: porre ogni fattore al denominatore diverso da zero
utilizzando il 2° principio di equivalenza "togliere" i denominatori ottenendo un 'equazione intera
