PEDAGOGÍA DEL SIGLO XXI
Revisar los procesos más actuales referentes a la enseñanza - aprendizaje
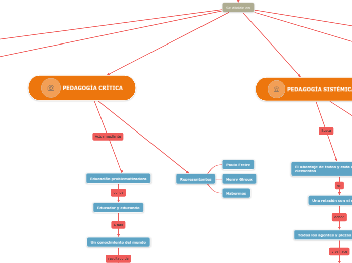
Se divide en
PEDAGOGÍA DEL CONOCIMIENTO INTEGRADO
Lograr transdisciplinaridad
Afrontar la complejidad como red
Tejido interdependiente e interactivo
El objeto del conocimiento y el contexto
Asu
Globalidad y no fragmentación
PEDAGOGÍA DE LA INCLUSIÓN Y COOPERACIÓN
Representada por
María Montessori
Declory
Celestin Freinet
Mel Ainscow
Vivir y convivien en un mundo
Todos los serees sean socialmente iguales, humanamente diferentes y totalmente libres
Dos principios fundamentales
Igualdad
Derechos
Diversidad
Valorar las diferencias
PEDAGOGÍA LENTA Y SOSTENIBLE
Hacer a un lado el modelo de sociedad mercantilista, competitiva y deshumanizada
con el concepto de slow food de Carlos Petrini
Maurice Holt
El manifiesto Slow Schooling
Fijar rimos equilibrados y variados
cada situación de aprendizaje
* Eric From * Herbert Mrcuse * Montargne * Rousseau
PEDAGOGÍA DE LAS DIVERSAS INTELIGENCIAS
Cambiar concepto de inteligencia
Hallar soluciones crear productos y ofrecer servicios valiosos
Pluridimensional
Genética, neurología, antropología, psicología y social
Logico-matemática, musical, artísitca, cinestésica, naturalista, visual espacial y emocional
Del ámbito cultural
Capacidad para resolver problemas
PEDAGOGÍA CRÍTICA
PEDAGOGÍA SISTÉMICA
Representantes
Jhon Dewey
"Aprender Haciendo"
Celestin Freinet
"Libre expresión - tanteo experimental"
Ovide Declory
"La vida a través de la vida"
la escuela
Correctora de diferencias
Educación problematizadora
Educador y educando
Un conocimiento del mundo
la investigación del universo vivencial
la transformación social
Representantes
Paulo Freire
Henry Giroux
Habermas
El abordaje de todos y cada uno de los elementos
Una relación con el entorno
Todos los agentes y piezas deben encajar
en 2 realidades
Micro
Aula
Macro
Sisemas económicos y políticos
Concepto de lenguaje
conversación amoroso
Garantizar superviviencia emocional
* Bert Hellinger * Angelica Olivera * Alfonso Malpica * Carles Parellada * Merce Traveset
