por medio de
de
y
la
con base a
implica
permite
es
y
encargado de
y
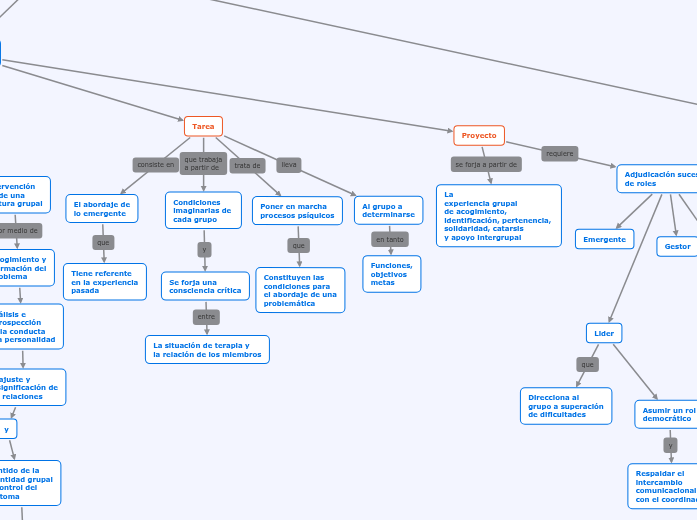
que
requiere
se forja a partir de
en tanto
que
entre
y
que
lleva
trata de
que trabaja a partir de
consiste en
por medio de
es decir
se da
donde
en dos momentos
de
que se centra
y
donde

Intervención grupal en
Enrique Pichon Riviere

El grupo operativo

El grupo solo puede
ser con otros

La convocatoria social
se orienta a un fin
específico

Al desarrollo de una
tarea orientada al
aprendizaje

los modos de
pensar las relaciones

Tres momentos
importantes

Pre tarea

Tiempo
previo

Realización
de actividad o
caldeamiento

Se hace explicito
lo implicito

miedos básicos

situación
terapeutica
negativa

Aprendizaje y
comunicación

Fantasías
básicas

Intervención
desde una
postura grupal

Acogimiento y
afirmación del
problema

Análisis e
introspección
de la conducta
y la personalidad

Reajuste y
resignificación de
las relaciones

y

Sentido de la
identidad grupal
y control del
síntoma

Trabajo de pares
y caracterización
de soluciones

Puesta en marcha
del aprendizaje y
desprendimiento
grupal

Tarea

El abordaje de
lo emergente

Tiene referente
en la experiencia
pasada

Condiciones
imaginarias de
cada grupo

Se forja una
consciencia crítica

La situación de terapia y
la relación de los miembros

Poner en marcha
procesos psíquicos

Constituyen las
condiciones para
el abordaje de una
problemática

Al grupo a
determinarse

Funciones,
objetivos
metas

Proyecto

La
experiencia grupal
de acogimiento,
identificación, pertenencia,
solidaridad, catarsis
y apoyo intergrupal

Adjudicación sucesiva
de roles

Emergente

Lider

Direcciona al
grupo a superación
de dificultades

Asumir un rol
democrático

Respaldar el
intercambio
comunicacional
con el coordinador

Gestor

Coordinador
Grupal

Conducir al grupo
al reconocimiento

Revelar a los participantes
qué impide reconocer el
síntoma

Romper con los
obstáculos al abordar
la tarea

ECRO

Esquema Conceptual
Referencial operativo

Un proceso de
aprendizaje

El establecimiento
de la comunicación

A través del
lenguaje

Reconfiguración
de la realidad

La modificación

Patrones de comportamiento,
afectividad y pensamiento

La dialéctica