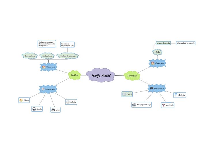
Marija Nikolić
Sadašnjost
Obrazovanje
Fakultet
Akademske studije
Informacione tehnologije
Interesovanja
Čitanje
Skydiving
Treniranje
Pravljenje animacija
Prošlost
Obrazovanje
Osnovna škola
Srednja škola
Diploma za završenu
Ekonomsko-trgovinsku
srednju školu
Škola za strane jezike
Diploma za
engleski jezik (2B)
Interesovanja
Crtanje
Muzika
Odbojka
Igrice
