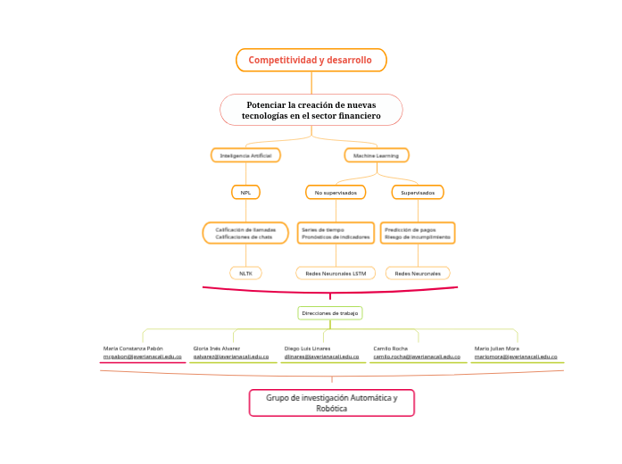
Competitividad y desarrollo
Potenciar la creación de nuevas tecnologías en el sector financiero
Inteligencia Artificial
NPL
Calificación de llamadas
Calificaciones de chats
NLTK
Machine Learning
No supervisados
Series de tiempo
Pronósticos de indicadores
Redes Neuronales LSTM
Supervisados
Predicción de pagos
Riesgo de incumplimiento
Redes Neuronales
Direcciones de trabajo
María Constanza Pabón
mcpabon@javerianacali.edu.co
Gloria Inés Alvarez
galvarez@javerianacali.edu.co
Diego Luis Linares
dlinares@javerianacali.edu.co
Camilo Rocha
camilo.rocha@javerianacali.edu.co
Mario Julian Mora
mariomora@javerianacali.edu.co
Grupo de investigación Automática y Robótica
